设为首页 | 加入收藏 | 联系我们

河北法学

法治动态

当前位置: 期刊首页 >> 法治动态 >> 正文



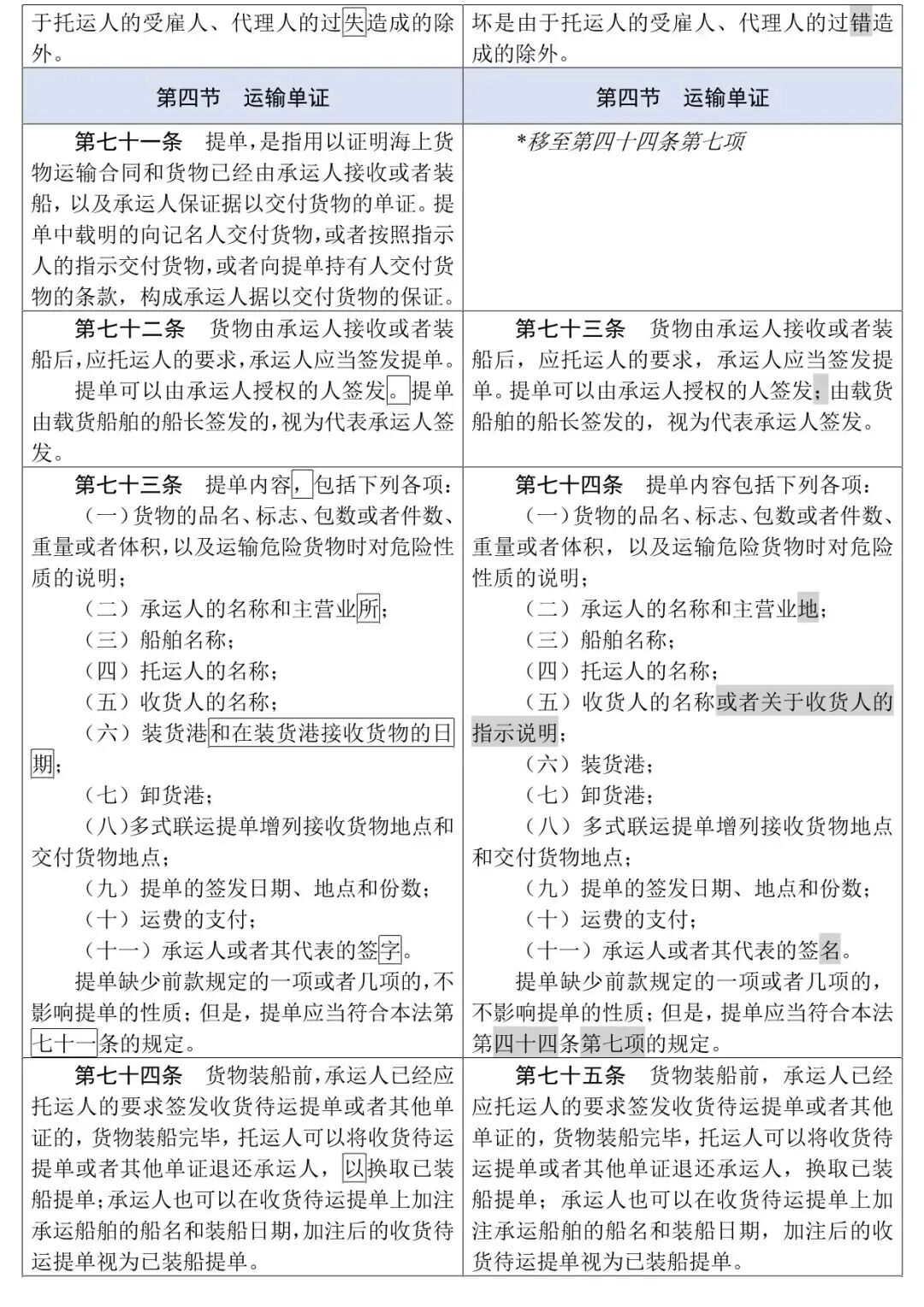
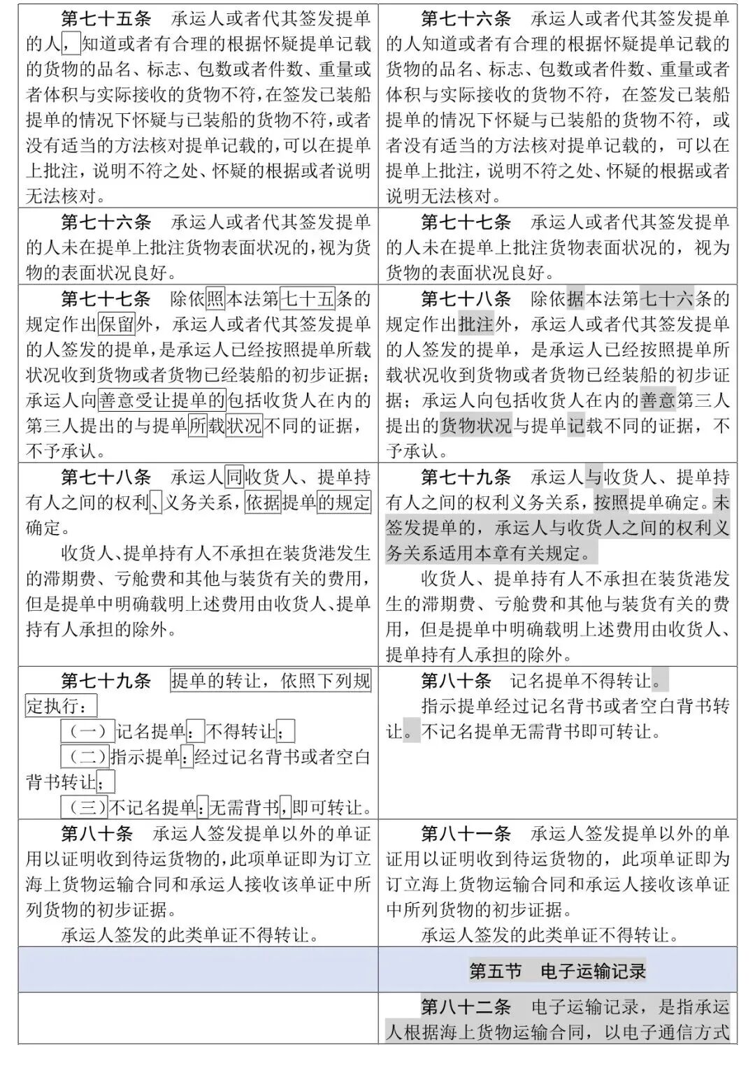
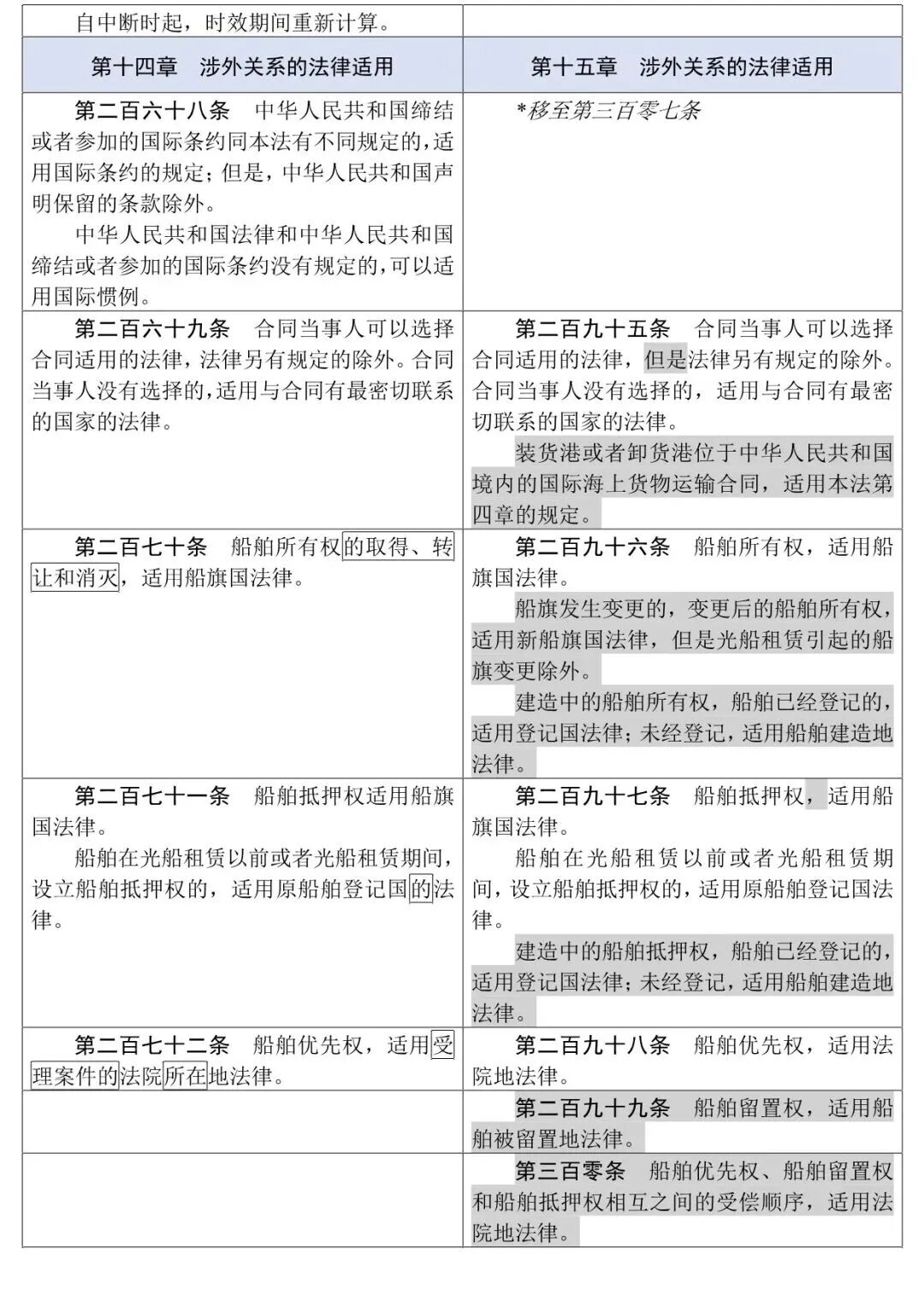
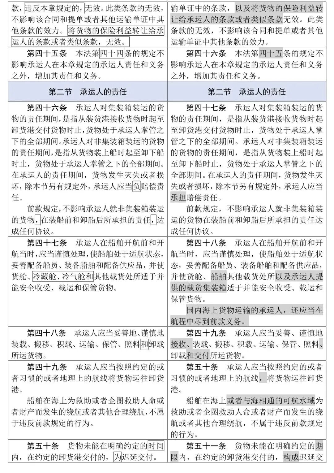
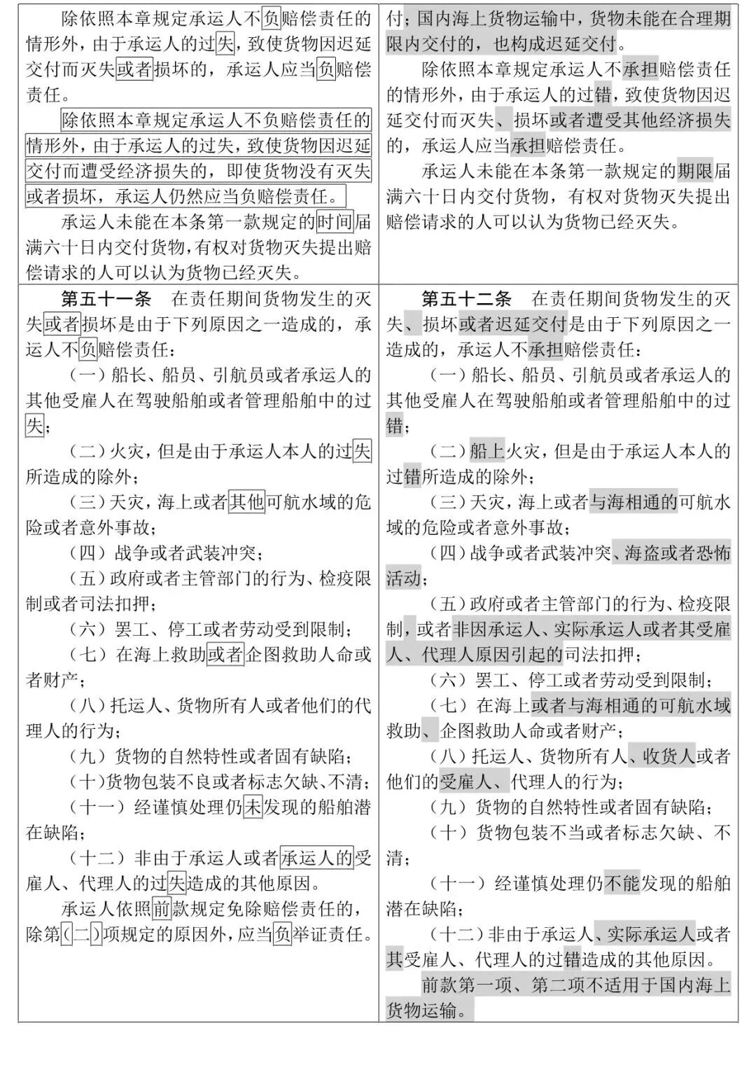
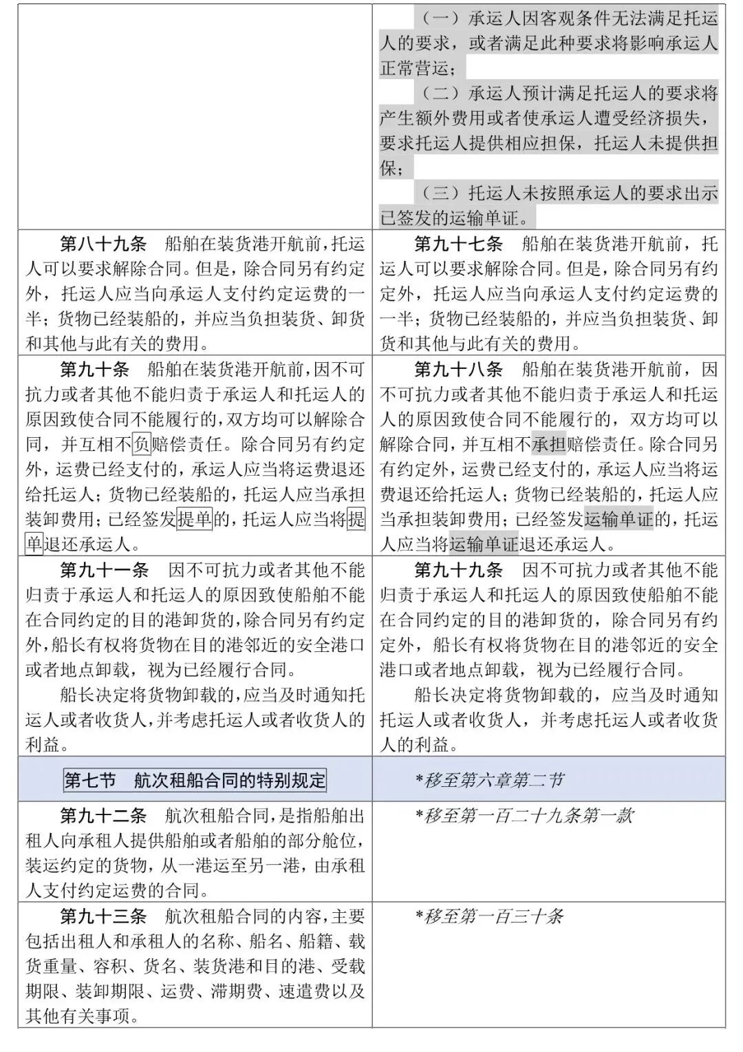
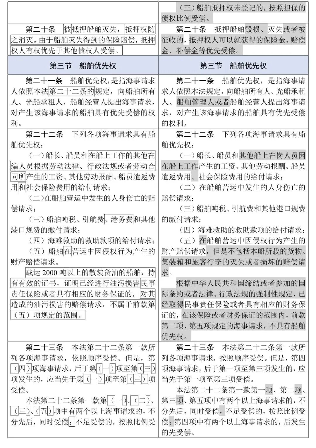
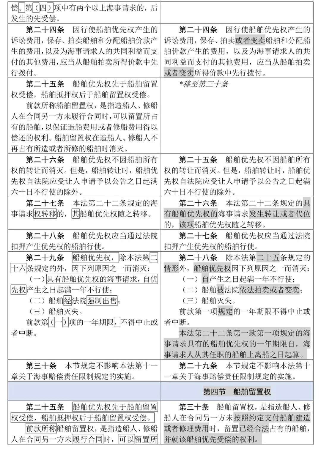
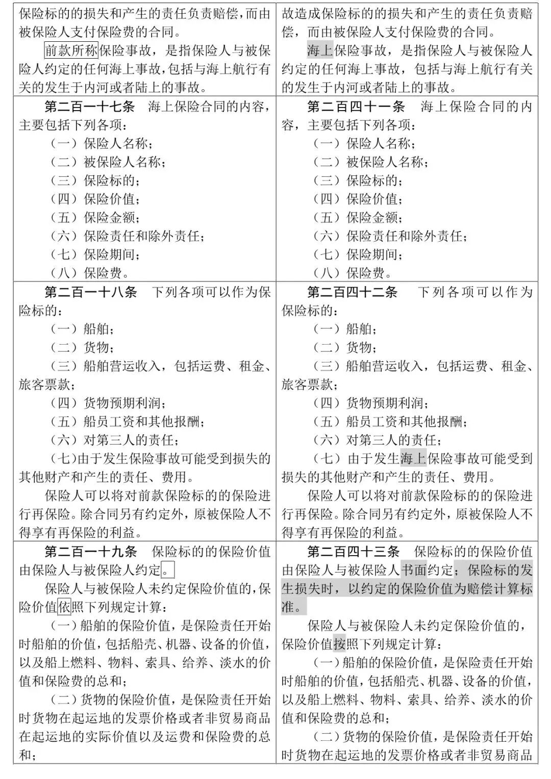
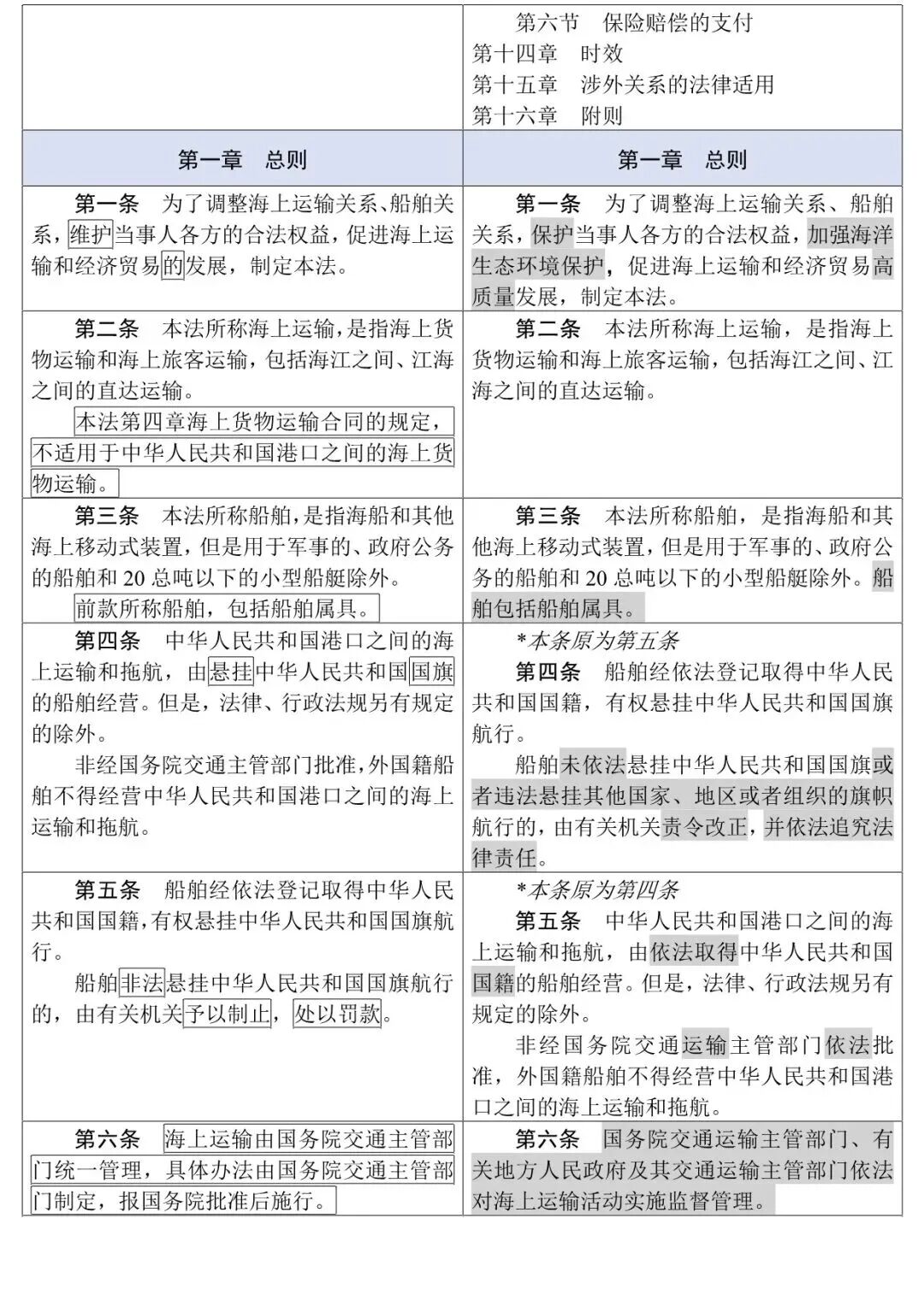
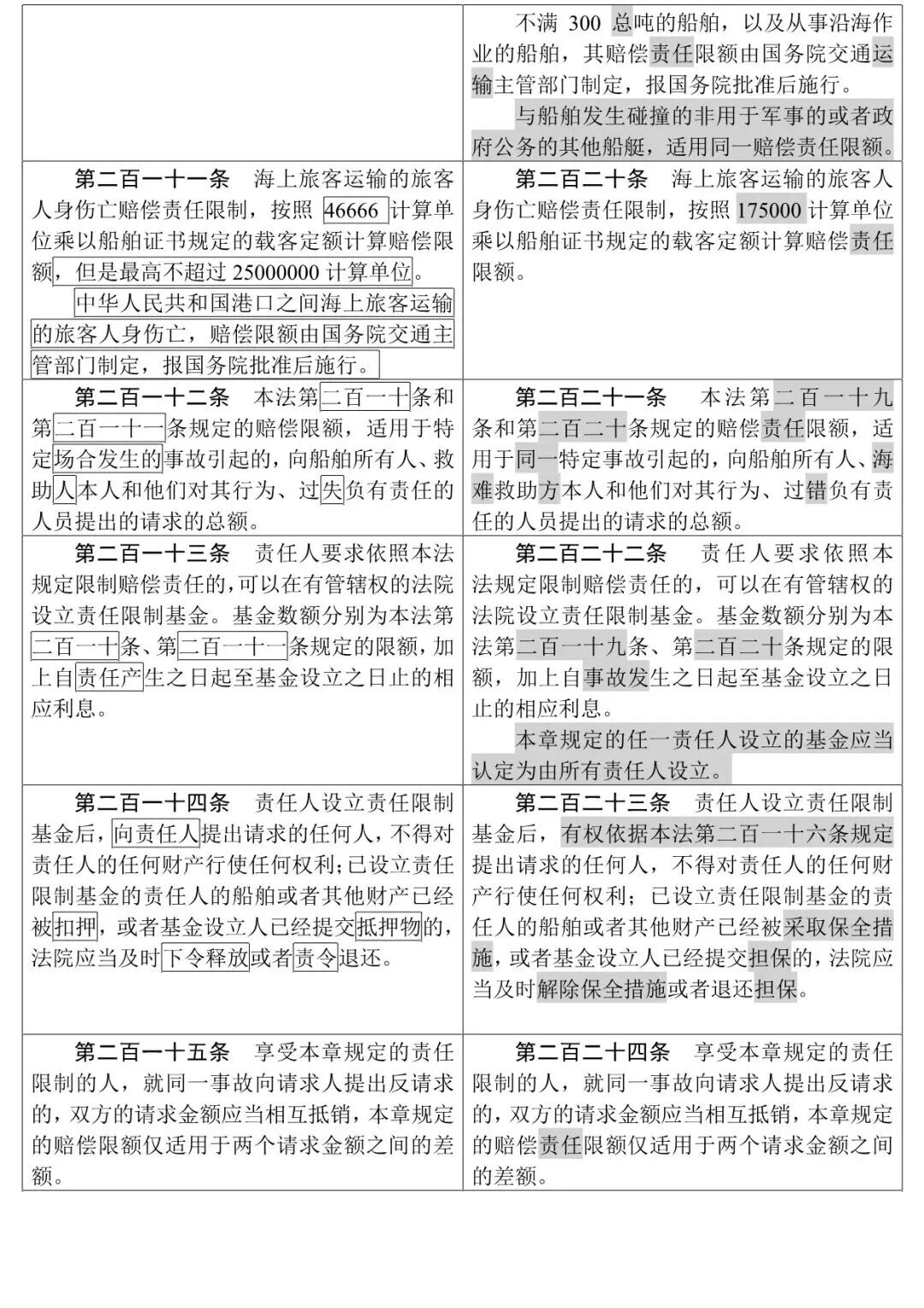
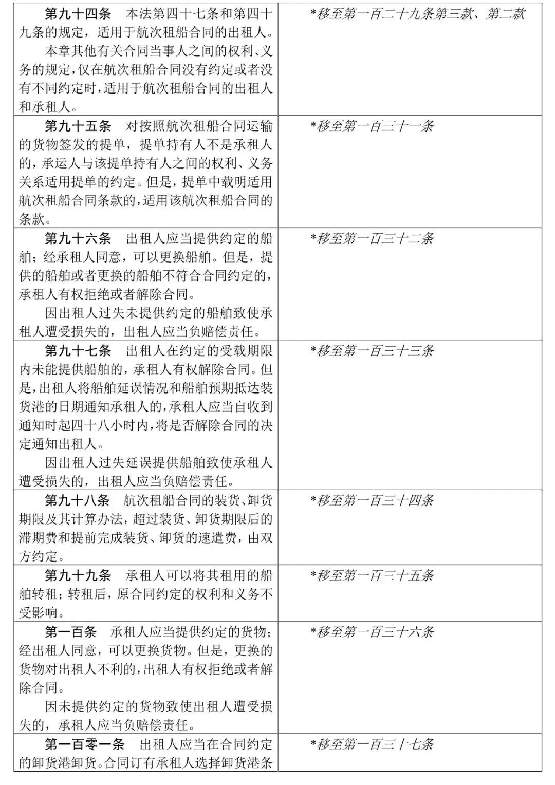
《中华人民共和国海商法》新旧条文对照表
日期: 2025-11-05      信息来源:      点击数:

中华人民共和国主席令

第五十八号


《中华人民共和国海商法》已由中华人民共和国第十四届全国人民代表大会常务委员会第十八次会议于2025年10月28日修订通过,现予公布,自2026年5月1日起施行。


中华人民共和国主席 习近平

2025年10月28日

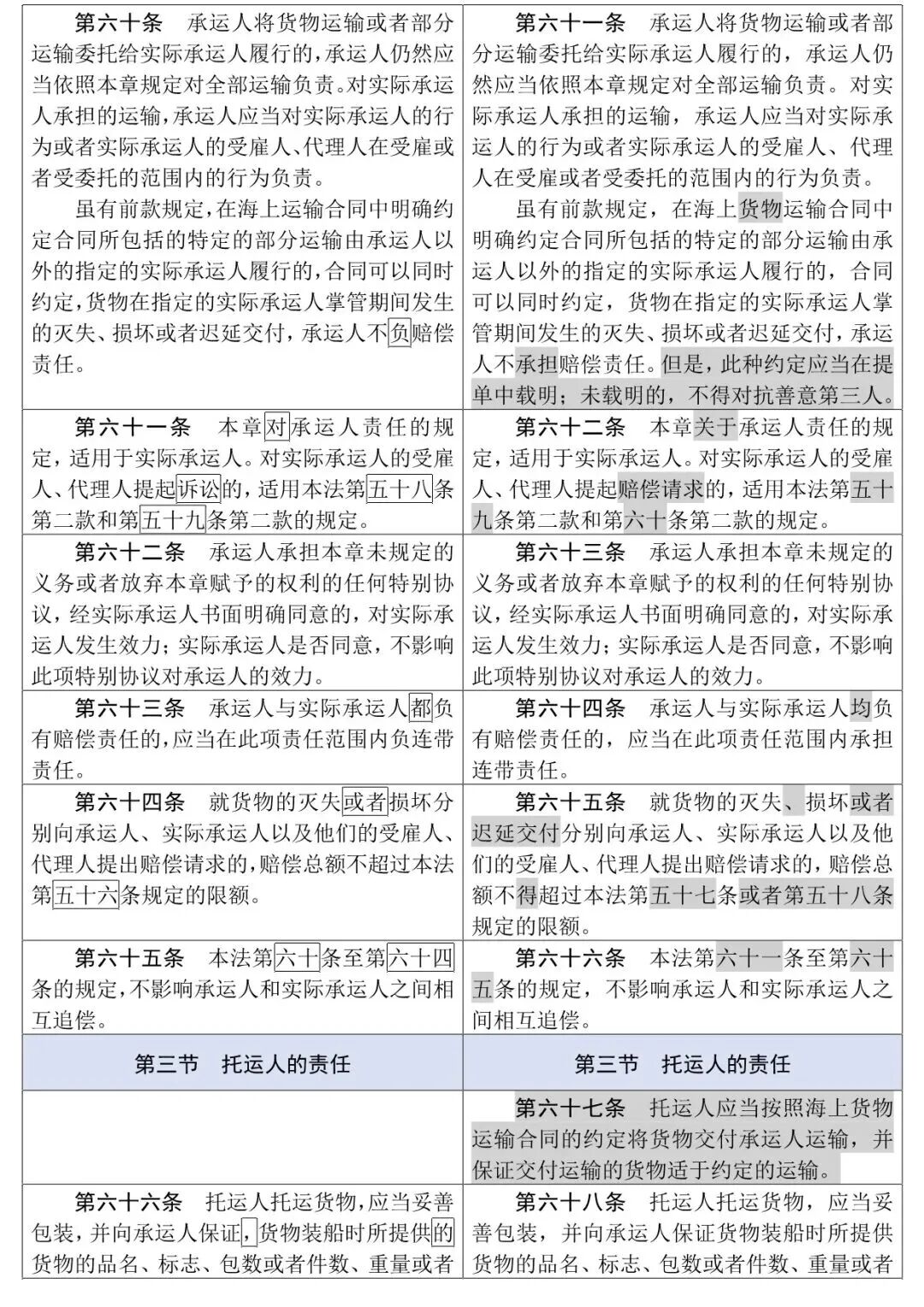
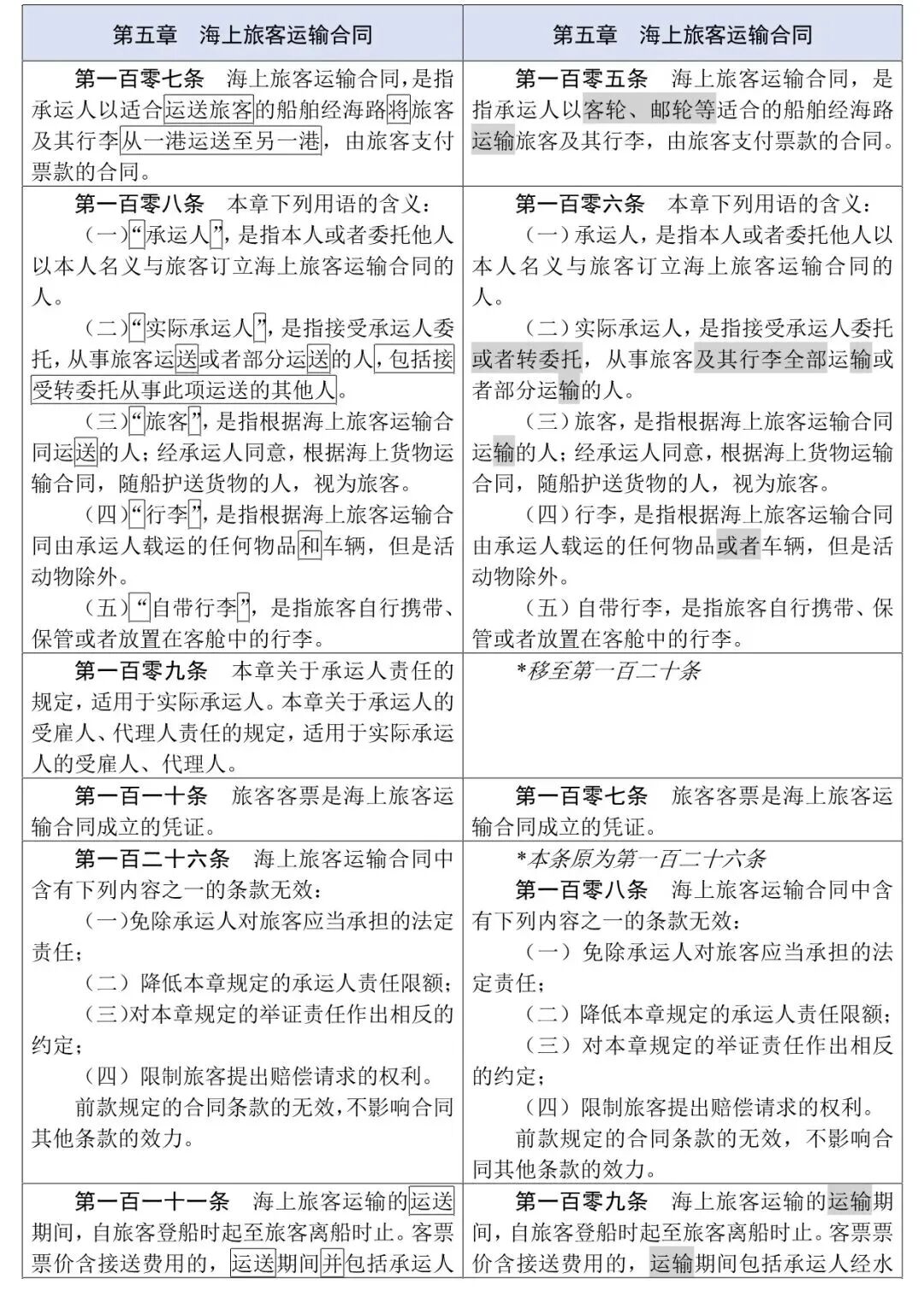
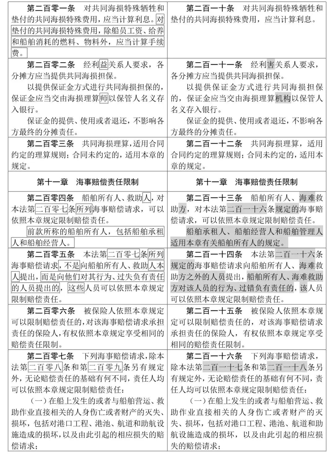
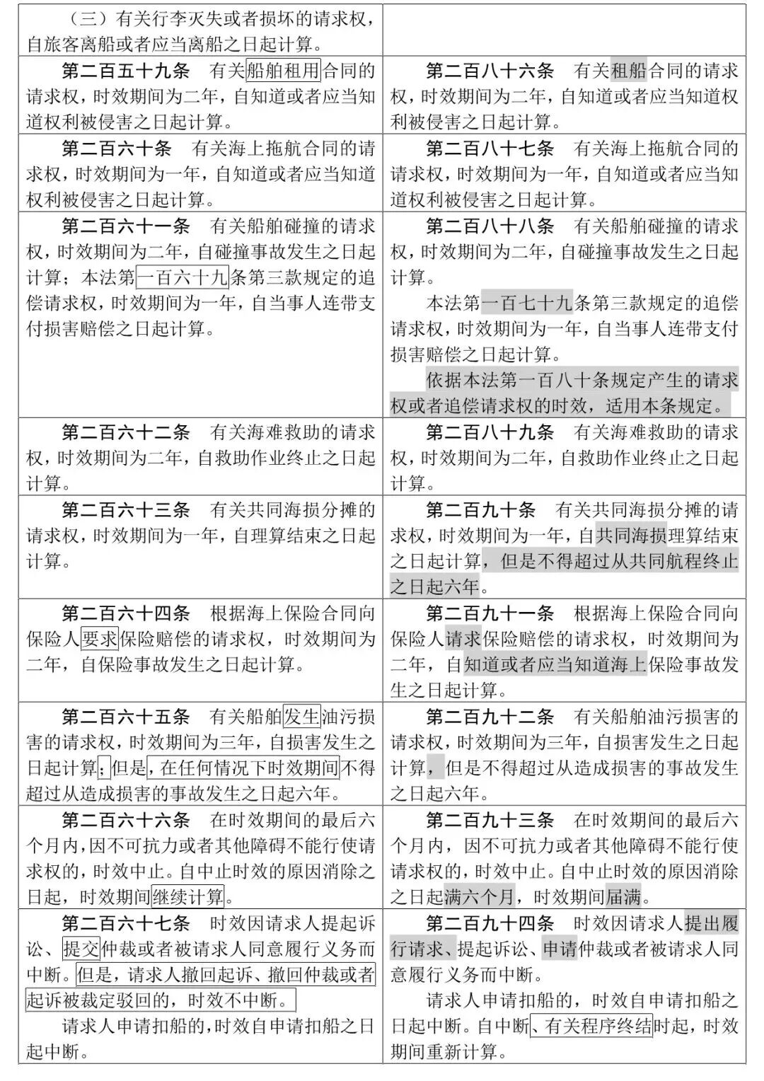
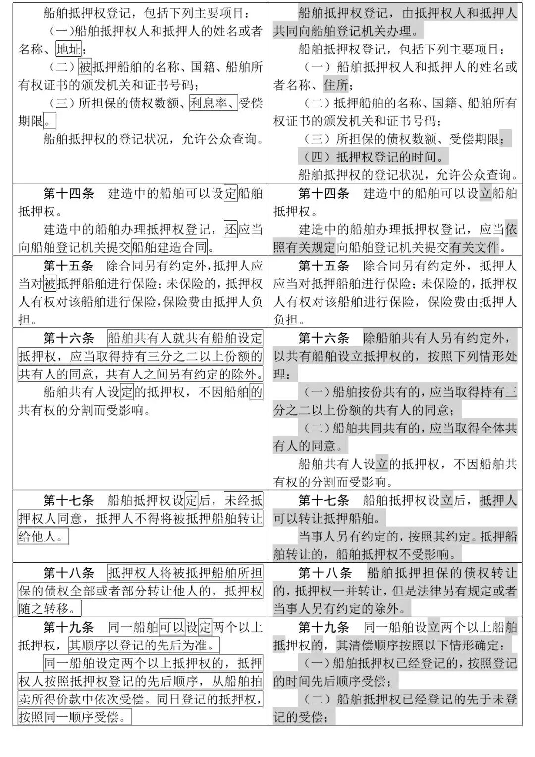
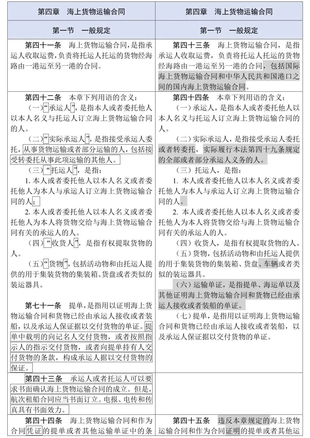
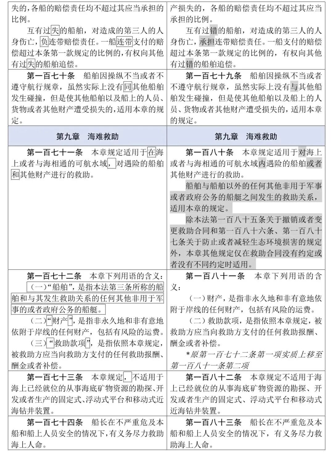
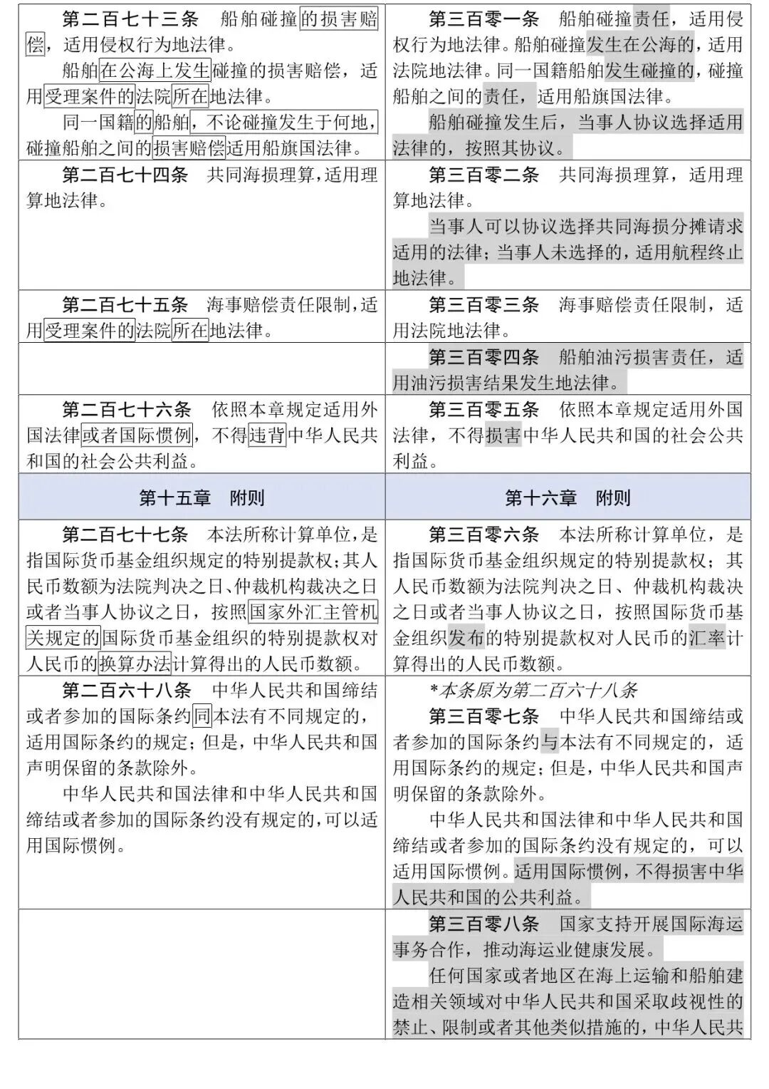
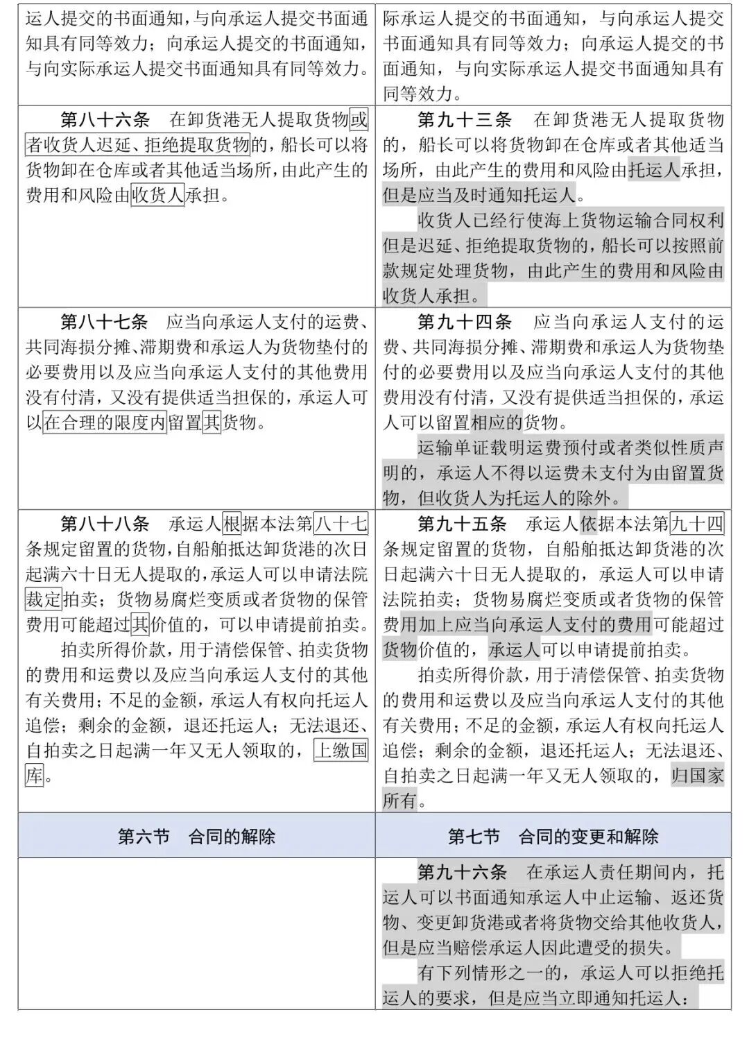
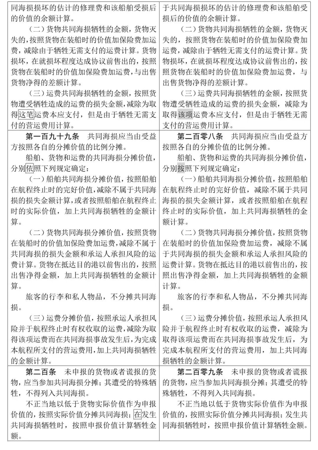
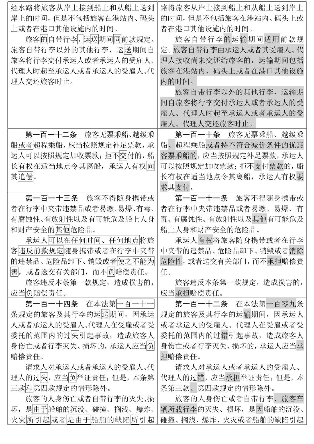
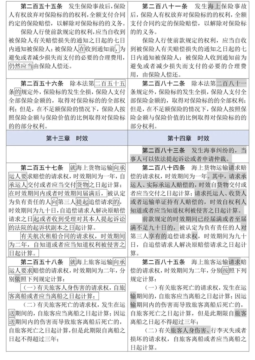
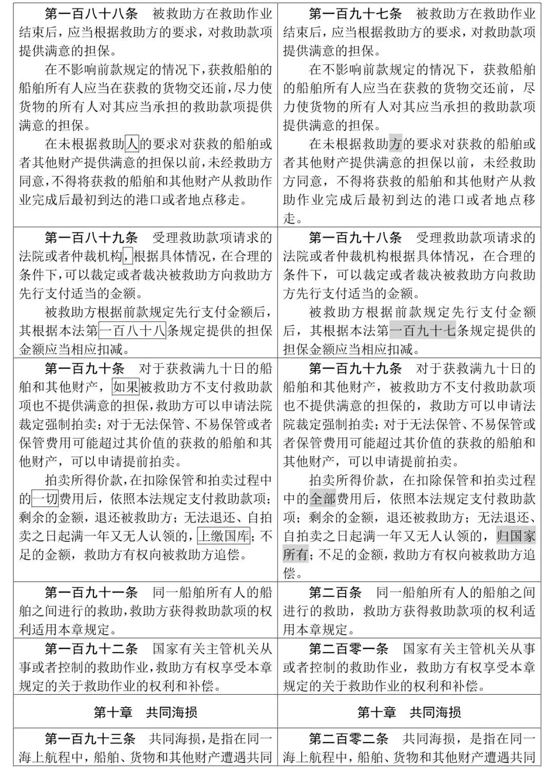
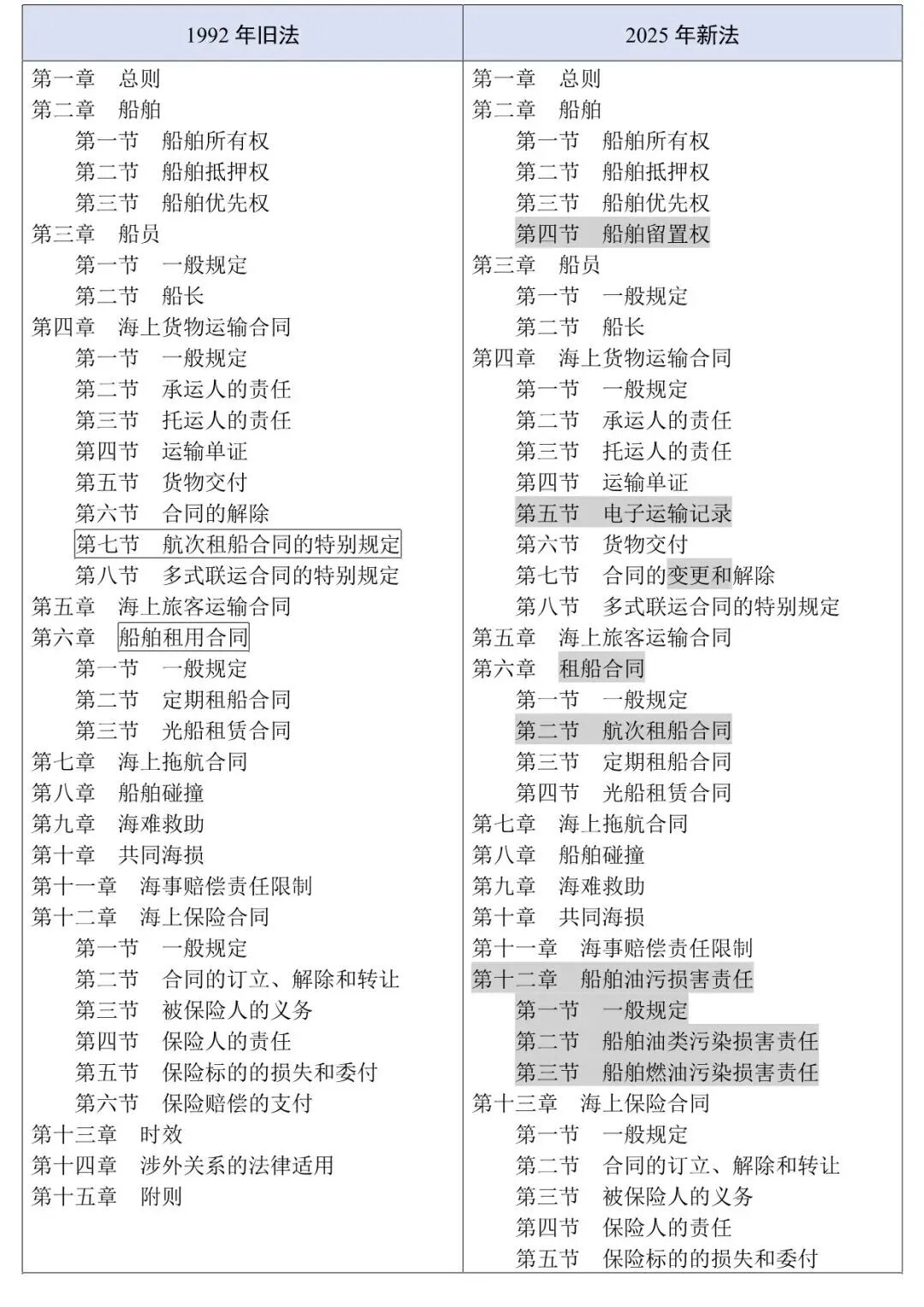
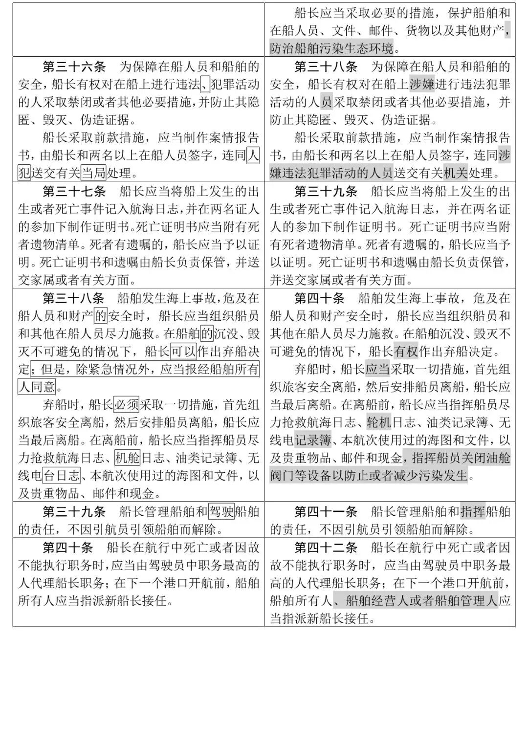
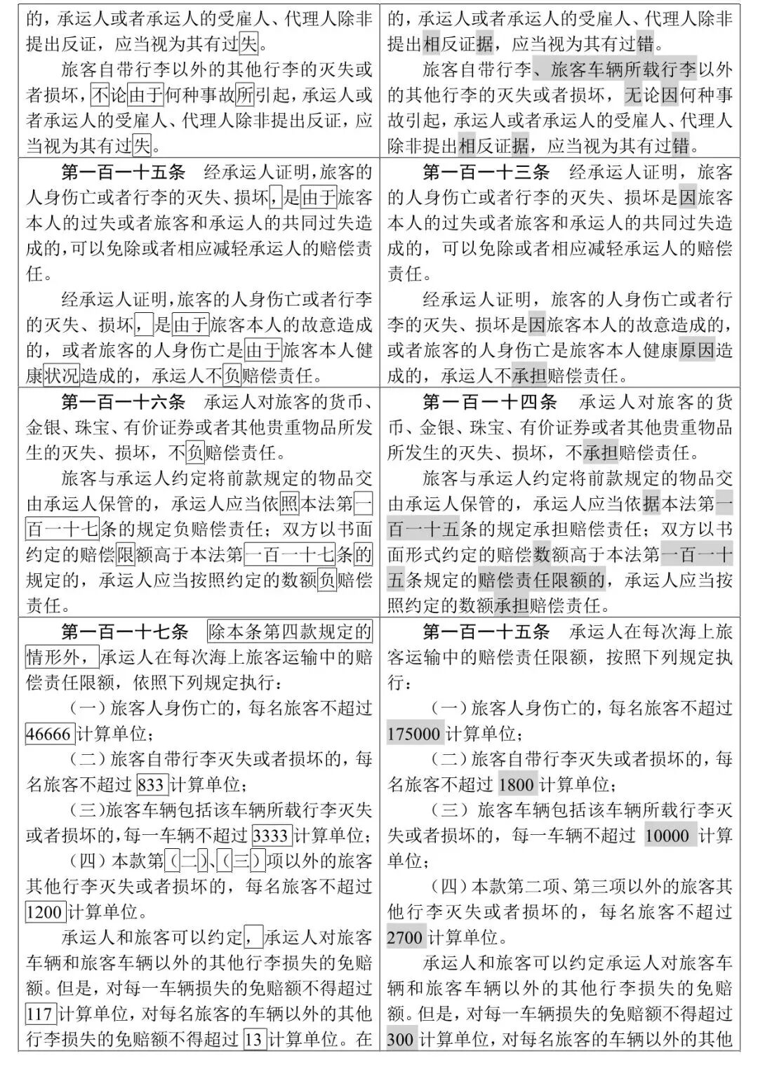
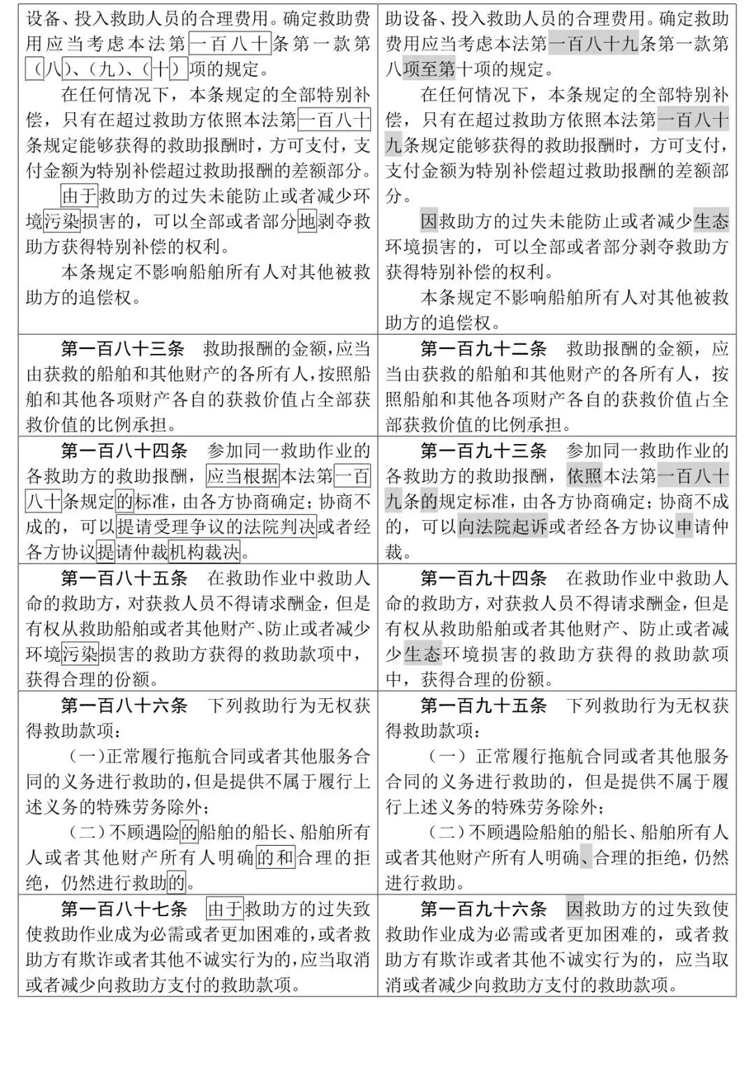
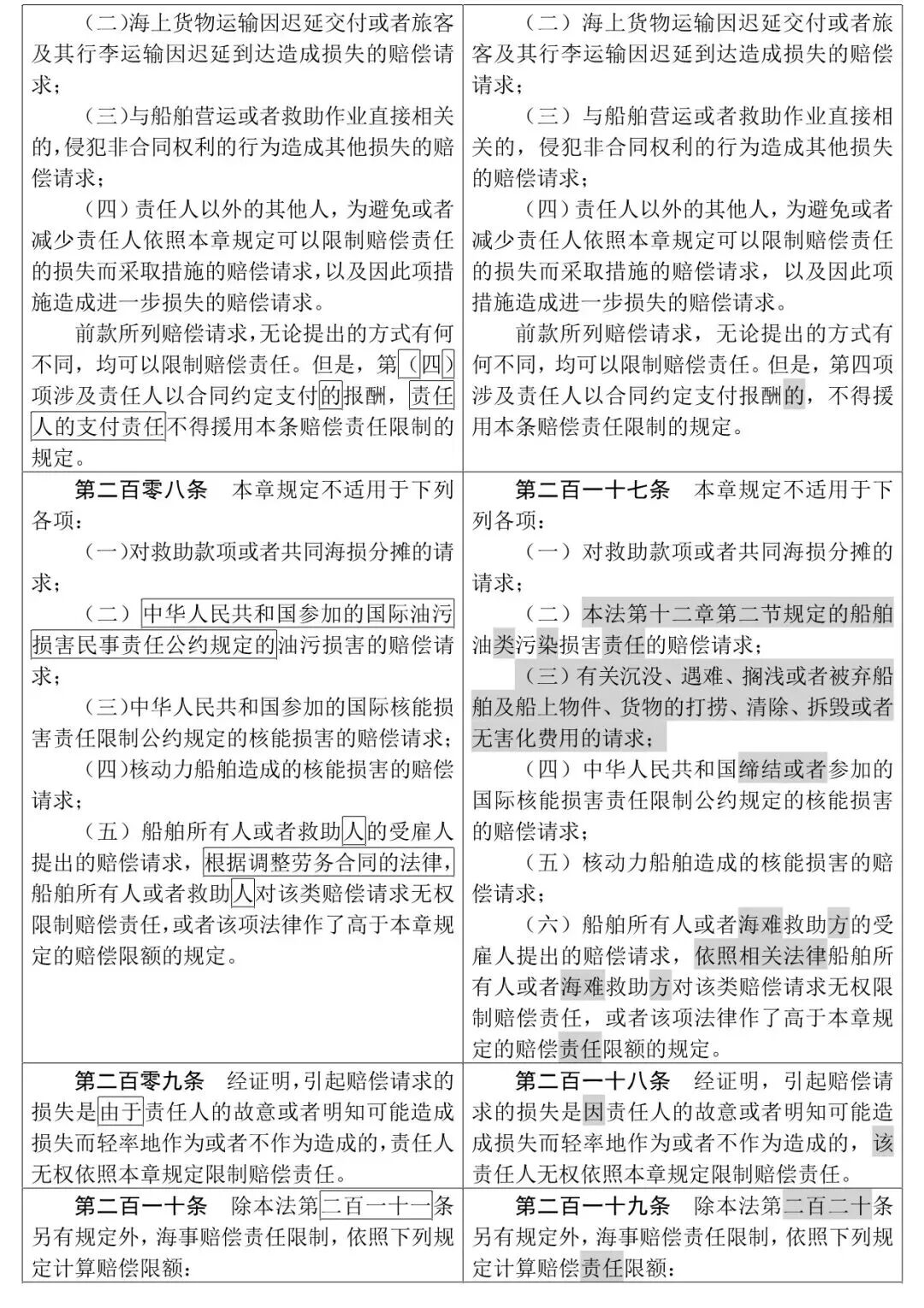
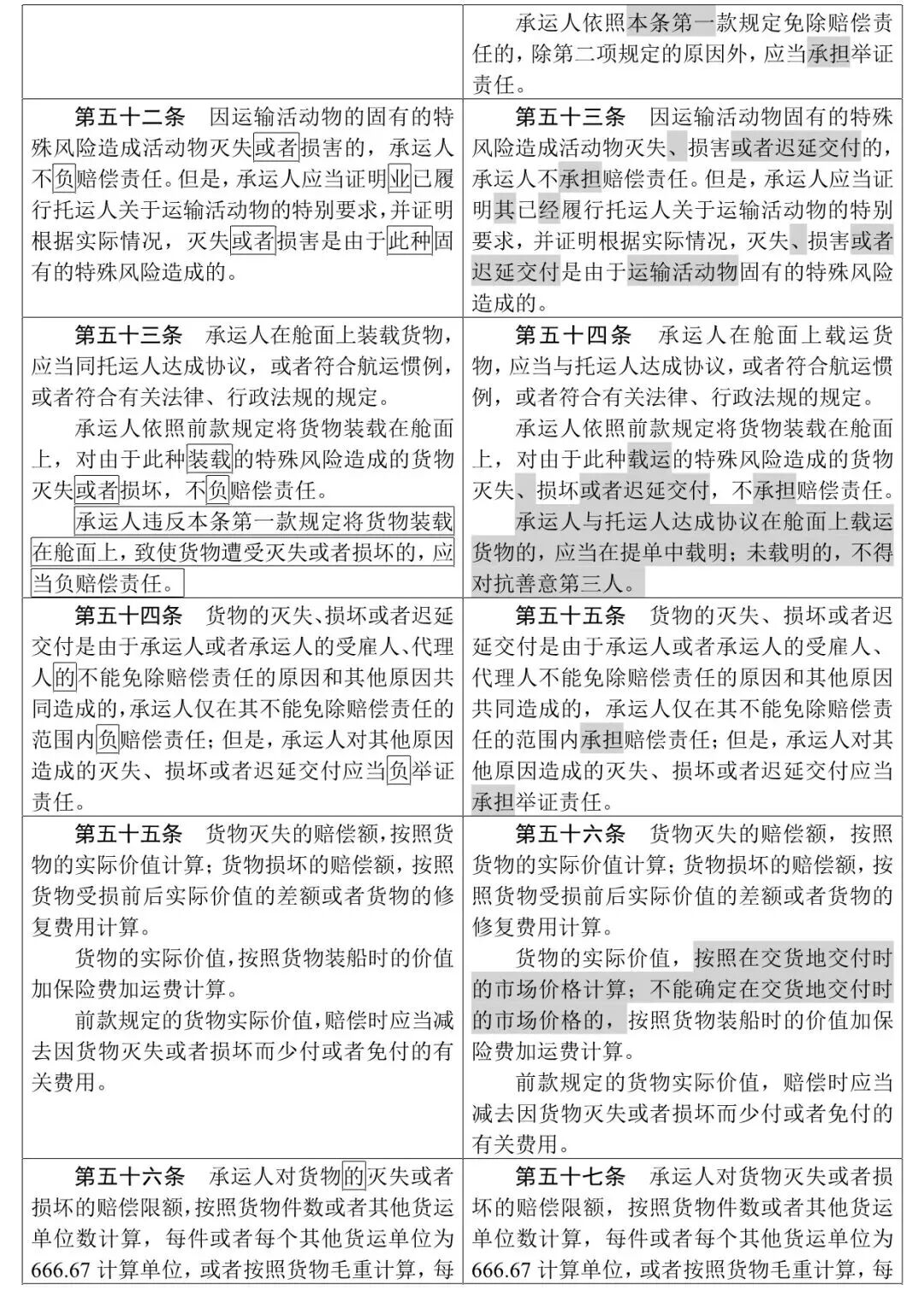
中华人民共和国海商法新旧条文对照表




地址:河北省石家庄市友谊北大街569号

Copyright© 2004-2005 All Rights Reserved 冀ICP备11009298号