设为首页 | 加入收藏 | 联系我们

河北法学

法治动态

当前位置: 期刊首页 >> 法治动态 >> 正文



监狱法(修订草案)征求意见
日期: 2025-05-12      信息来源:      点击数:

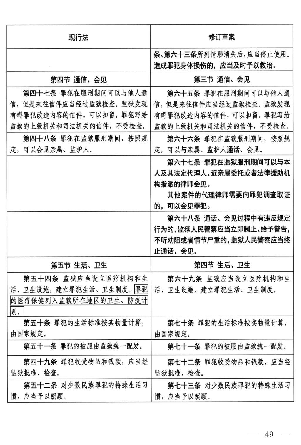
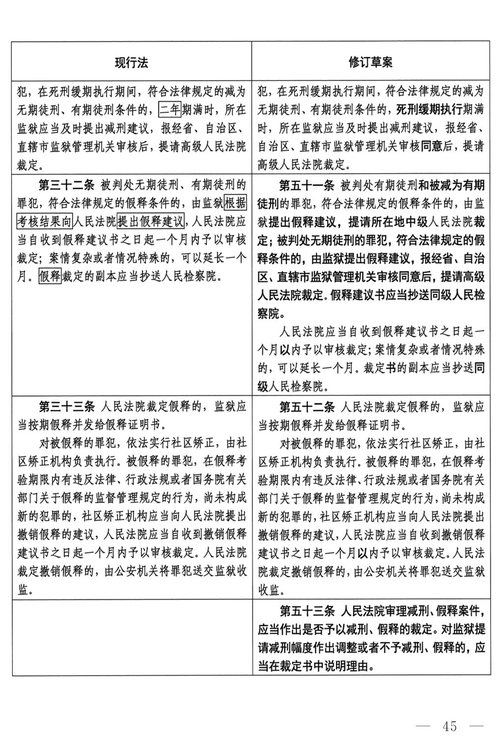
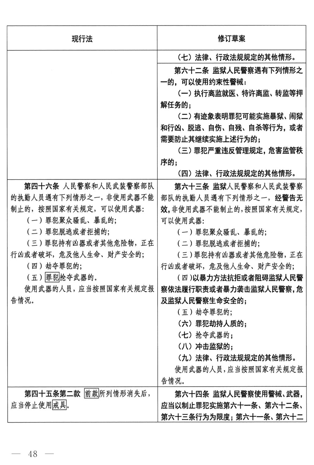
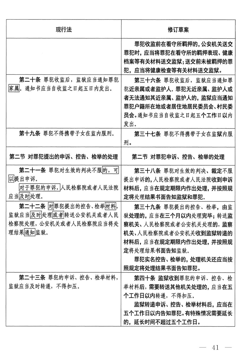
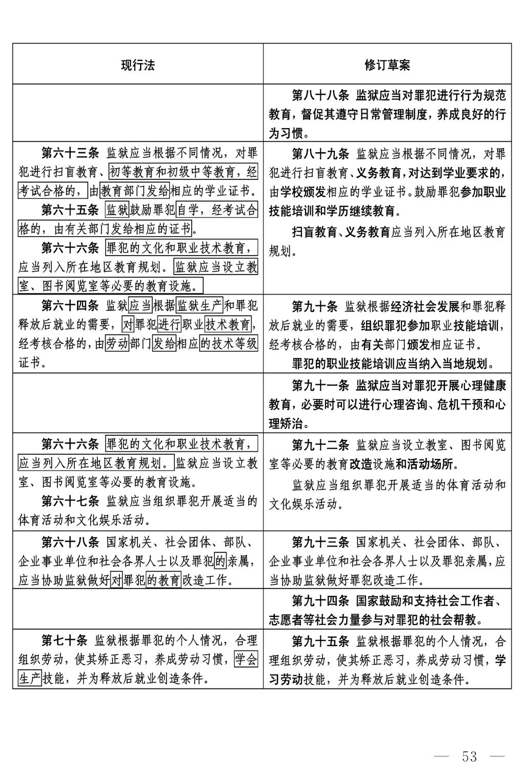
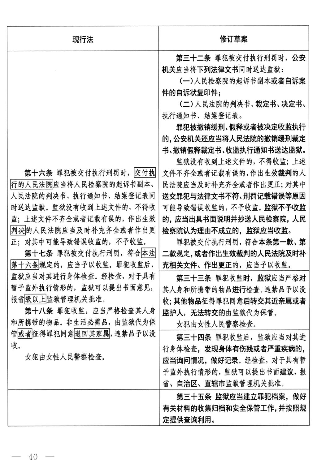
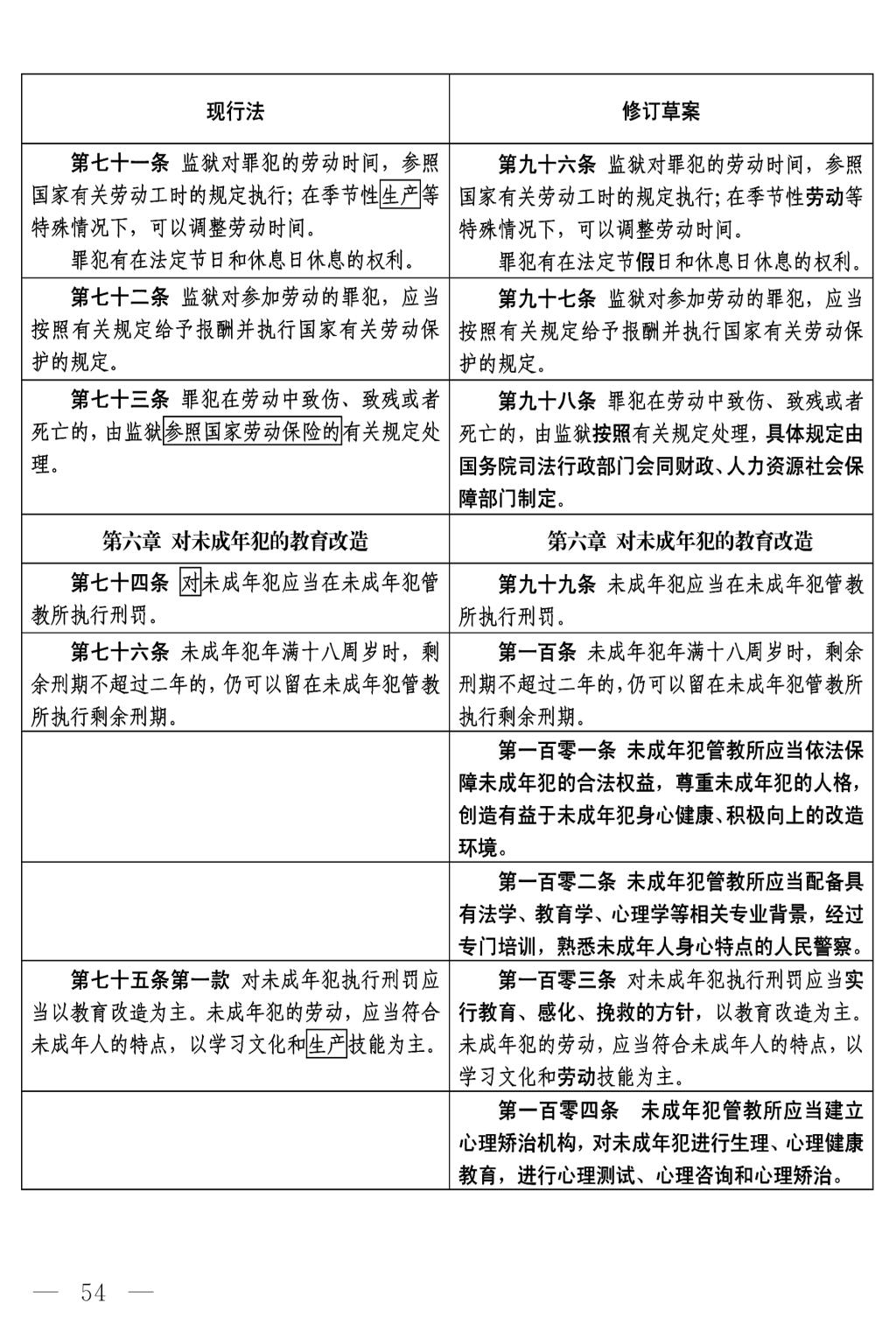
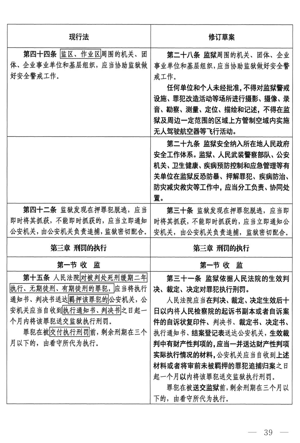
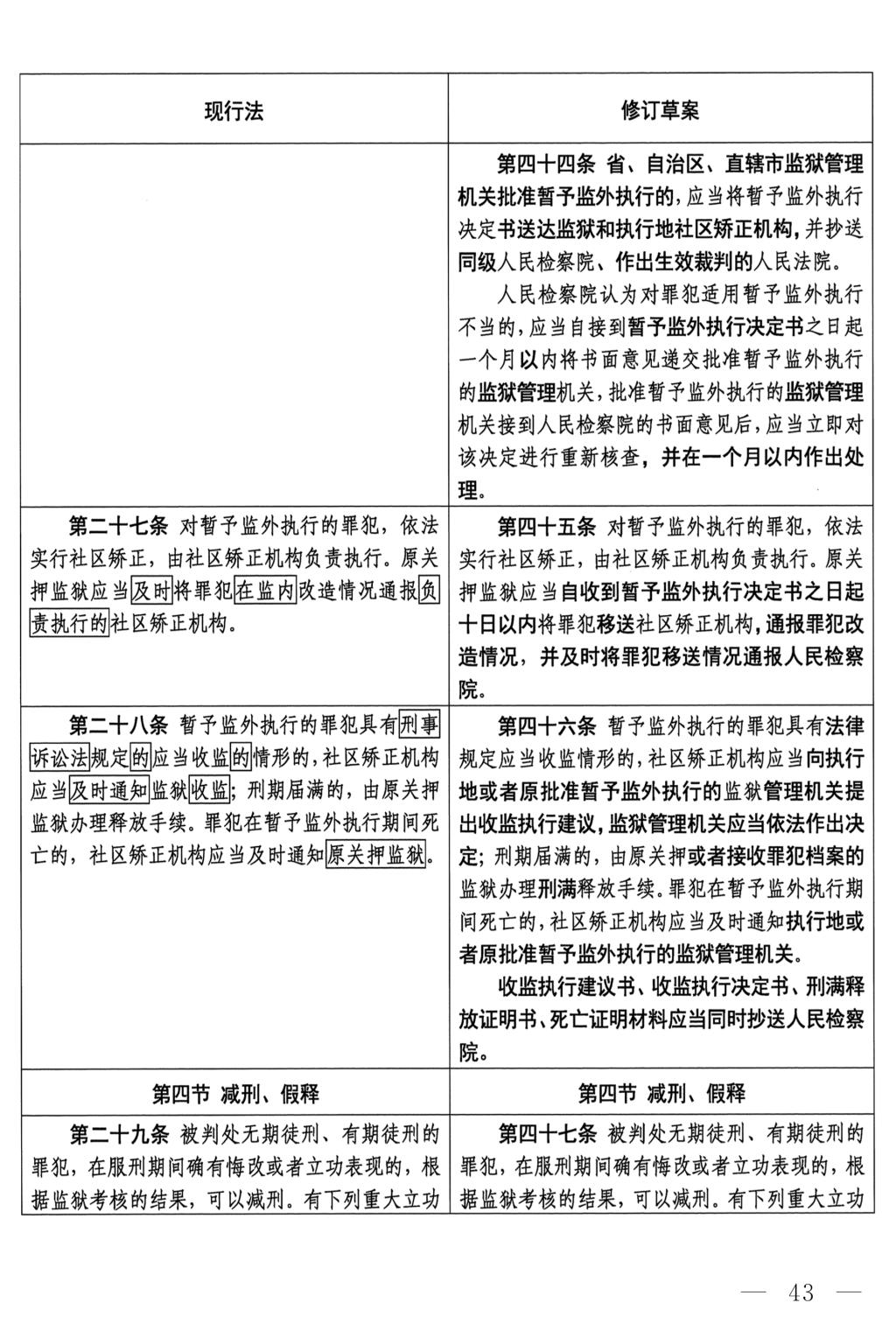
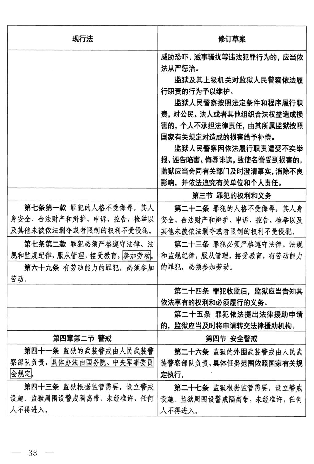
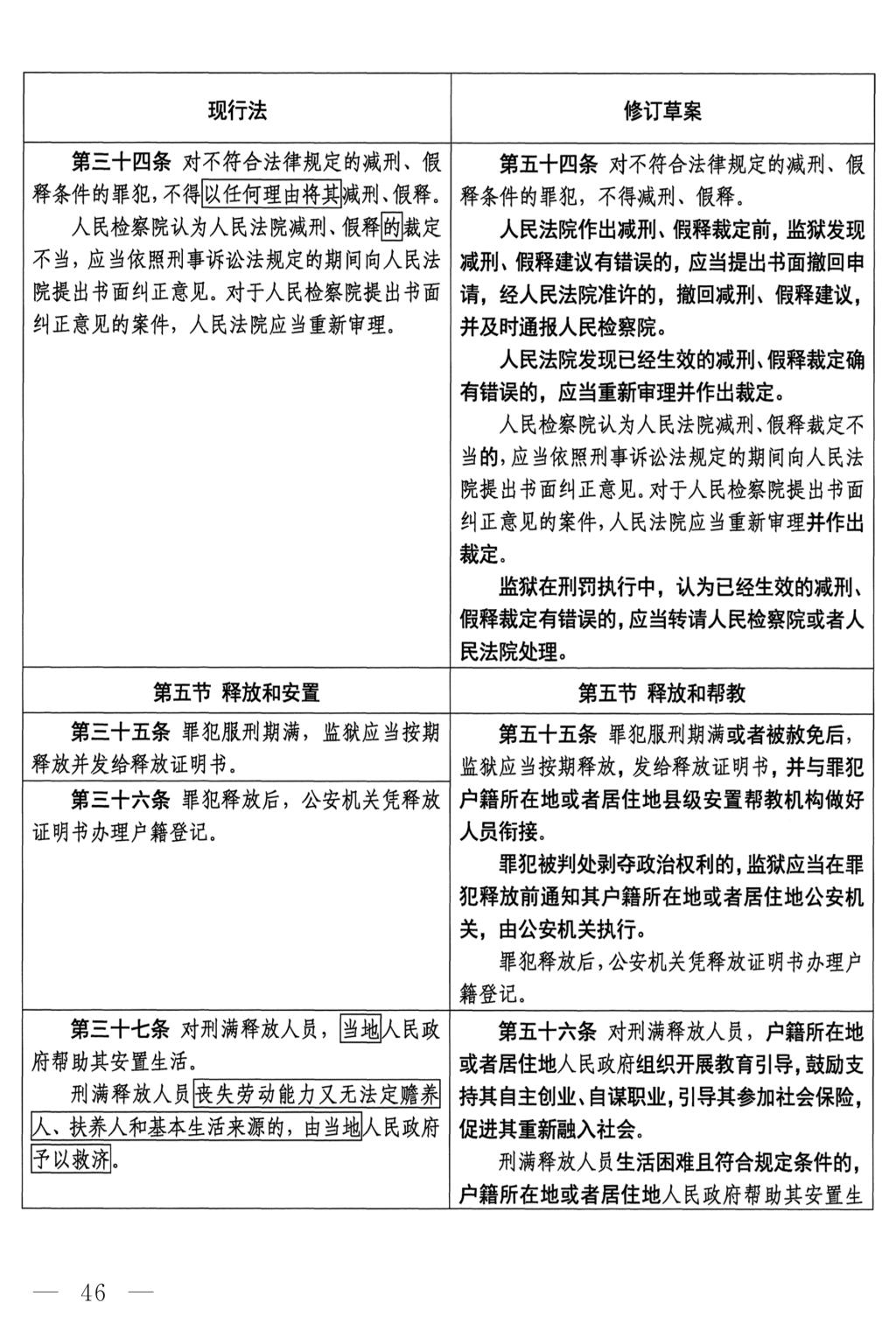
十四届全国人大常委会第十五次会议对《中华人民共和国监狱法(修订草案)》进行了审议。现将《中华人民共和国监狱法(修订草案)》公布,社会公众可以直接登录中国人大网(www.npc.gov.cn)或国家法律法规数据库(flk.npc.gov.cn)提出意见,也可以将意见寄送全国人大常委会法制工作委员会(北京市西城区前门西大街1号,邮编:100805。信封上请注明监狱法修订草案征求意见)。征求意见期限为30日。



地址:河北省石家庄市友谊北大街569号

Copyright© 2004-2005 All Rights Reserved 冀ICP备11009298号