作者简介:陈如超,男,四川中江人,上海市法医学重点实验室暨司法部司法鉴定重点实验室课题主持人,西南政法大学刑事侦查学院教授,西南政法大学网络犯罪侦查治理研究中心主任,博士生导师,研究方向:证据科学与新型网络犯罪侦查。
摘要:长期以来,鉴定人的司法鉴定活动被混同于侦查人员的侦查取证行为。但由于实施主体不同、适用阶段不同、诉讼构造不同,司法鉴定并非类似勘验检查、搜查扣押的侦查取证行为,而是独立于侦查取证措施的一类证据方法。基于侦鉴分离的理论逻辑,公安机关侦查阶段的侦鉴关系存在以侦代鉴与以鉴代侦两类错位,并且随着公安机关内部司法鉴定体制改革以及侦查取证对象的变化,以鉴代侦逐渐取代以侦代鉴成为目前侦鉴关系错位的新趋势。侦鉴关系的制度重塑需要坚持两个原则:一是公安机关的侦查取证权不可转让或委托;二是司法鉴定应当保持客观独立。基于上述原则,为了避免以侦代鉴,公安机关需要实现同一案件鉴定人与侦查人员角色的彻底分离,以及公安系统内部鉴定机构、鉴定人与办案部门的相对分离;为了避免以鉴代侦,刑事司法需要建构完善专家辅助取证制度,以解决侦查人员面临的取证难题。
关键词:公安机关;侦鉴关系;侦鉴分离;以侦代鉴;以鉴代侦
公安机关办理刑事案件经常碰到侦查取证方面的“专门性问题”。长期以来,司法鉴定都是公安机关解决案件专门性问题的主要方式。由于公安机关的鉴定人几乎同时具有侦查人员身份,并且承担了侦查阶段绝大多数的司法鉴定工作,所以司法鉴定经常被混同于类似勘验检查、搜查扣押的侦查措施或侦查行为。但鉴定人的司法鉴定活动并非侦查人员的侦查取证行为,而是可以适用于各个诉讼阶段的一类独立证据调查方法。基于侦鉴分离的理论视野/框架,我国公安机关侦查取证阶段的侦鉴关系出现了“以侦代鉴”和“以鉴代侦”两类错位,且大体经历了从“以侦代鉴”到“以鉴代侦”两个阶段。
梳理当前学术研究文献发现,理论界几乎整体聚焦于公安机关侦鉴一体化体制及其导致的以侦代鉴问题。但无论激进派还是保守派——以其理论逻辑是否需要剥离公安机关的鉴定机构、鉴定人为标准,最后都基于我国公安机关的侦查实践趋于改良主义,即通过侦鉴相对分离的体制改革,来保证公安机关内部司法鉴定的客观独立。然而,既有研究一方面忽视了当前以侦代鉴的弱化倾向及其发生机制,另一方面又尚未充分注意到公安机关侦查取证过程中的以鉴代侦问题。本文的论证思路是,首先讨论侦鉴分离的理论逻辑,然后指出公安机关侦查取证阶段侦鉴关系的两类错位及其演变过程,最后提出侦鉴关系重塑的制度路径。
一、从侦鉴混同到侦鉴分离
无论立法部门还是主流理论,都把侦查阶段鉴定人的司法鉴定活动混同于公安机关的侦查取证行为,所以厘清侦鉴关系是本文理论分析的逻辑起点。
(一)侦鉴混同:司法鉴定的侦查行为定位
《中华人民共和国刑事诉讼法》(以下简称《刑事诉讼法》)第146条规定:“为了查明案情,需要解决案件中某些专门性问题的时候,应当指派、聘请有专门知识的人进行鉴定。”在对该条规定的权威释义中,立法部门把司法鉴定定位为一种侦查措施。同样,《公安机关办理刑事案件程序规定释义与实务指南》也指出,司法鉴定是“侦查机关为了解决案件中的某些专门性问题,指派或聘请具有专门知识的人进行鉴别和判断的一种侦查活动”。与此同时,主流理论都把侦查阶段的司法鉴定定性为公安机关(包括人民检察院)为了查明案情,指派或聘请有专门知识的人,对案件中的某些专门性问题进行鉴别和判断的一种侦查活动或侦查行为。尽管存在侦查措施、侦查行为或者侦查活动的用语之别,但上述释义与主流理论对侦查阶段司法鉴定的法律定位能够达成共识,即司法鉴定是类似勘验检查、搜查扣押的一类侦查取证活动。
司法鉴定的侦查化或者司法鉴定被混同于侦查行为,主要基于三方面原因。
第一,在规范结构层面,司法鉴定类同于其他侦查措施。自1979年新中国成立后颁布的第一部《刑事诉讼法》开始,鉴定或者司法鉴定始终被规定在“侦查”章,其他章节的零星条款只是对司法鉴定活动的补充规定。从规范结构来看,目前《刑事诉讼法》第二编“侦查”章共11节,除第一节“一般规定”、第十节“侦查终结”、第十一节“人民检察院对直接受理的案件的侦查”之外,其他八节分别规定“讯问犯罪嫌疑人”“询问证人”“勘验、检查”“搜查”“查封、扣押物证、书证”“鉴定”“技术侦查措施”“通缉”。由于讯问犯罪嫌疑人、询问证人、勘验检查、搜查、查封扣押物证书证、技术侦查等都是典型的法定侦查行为,而司法鉴定又与其处于并列的法条逻辑结构之中,所以立法机关、主流理论乃至实务部门普遍将司法鉴定视为侦查措施之一种并不感到突兀。
第二,在宏观层面,侦查阶段的司法鉴定趋于工具化、内部化。20世纪80—90年代,我国刑事司法采取职权主义甚至超职权主义诉讼模式。在职权主义或者超职权主义诉讼模式下,侦查破案的时效性、保密性要求驱使公安机关往往把司法鉴定作为侦查办案过程中必不可少的技术手段或工具。司法鉴定的工具化或手段化衍生出两种后果。一是侦查阶段的司法鉴定由公安机关依职权启动,当事人只能申请补充鉴定与重新鉴定。二是公安机关建构了从中央到地方的四级司法鉴定体制,以满足侦查机关日常办案需求。在当时的历史背景下,公安机关所属鉴定资源占全国的80%,承担的鉴定工作量占全国的95%,几乎囊括了侦查阶段所有司法鉴定工作。公安机关一方面垄断司法鉴定启动权,另一方面又指派或委托公安系统内部的鉴定人进行鉴定。鉴定启动权的专属化与鉴定实施权的内部化,导致公安机关的鉴定启动权与鉴定实施权合二为一。这当然容易让人把公安机关侦查阶段的司法鉴定解读为一种侦查措施。
第三,在微观层面,鉴定人与侦查人员角色/身份的重叠化。公安机关配置了数量庞大的刑事技术人员,他们基本上都具有侦查人员身份。他们既从事现场勘验、检查、收集、提取痕迹物证等技术性取证工作,又同时承担公安机关侦查阶段的司法鉴定工作。鉴定人与刑事技术人员(实质上是侦查人员)角色、身份的重叠性以及鉴定活动与侦查取证的一体化消解了司法鉴定与刑事侦查的主体差异,司法鉴定自然被视为侦查取证行为。当然,自1979年《刑事诉讼法》开始,刑事司法就在制度层面试图通过回避制度解决鉴定人与侦查人员的角色重叠性问题。在侦查实践中,由于公安机关刑事技术人员与鉴定人供给不足,特别是作为鉴定人的刑事技术人员不回避也并无实质性的负面法律后果,所以在同一案件中,刑事技术人员同时身兼鉴定人角色就成为公安机关侦查办案的普遍现象。
司法鉴定被混同于侦查行为,导致一些学者建议把司法鉴定定位为强制性侦查措施。尽管如此,还是有不少学者指出,鉴定人的司法鉴定活动不同于侦查人员的侦查(取证)行为。他们认为,侦鉴混同缩小了司法鉴定的外延,被限制适用于侦查阶段;鉴定人身兼数职,违背刑事诉讼法的回避规定,影响司法鉴定的公正性、中立性,且会弱化犯罪嫌疑人的权利保障。此外,缺乏外部监督之后,司法鉴定的侦查化还容易造成冤假错案等问题。
(二)侦鉴分离:司法鉴定独立于侦查行为
鉴定人的司法鉴定活动与侦查人员的侦查行为存在明显区别,这是两类不同主体实施的不同性质的诉讼行为或诉讼活动。
第一,实施主体不同。鉴定人是实施司法鉴定的适格主体。具有专门知识、取得相应资质是鉴定人从事司法鉴定工作的正当性基础。而侦查主体是被《中华人民共和国宪法》《刑事诉讼法》赋予侦查权的侦查机关与侦查人员。法定性是侦查人员收集提取证据的正当性基础。在侦查阶段,鉴定人与侦查人员的诉讼功能不同。鉴定人的诉讼功能是“生成证据”,即对诉讼涉及的专门性问题在进行鉴别与判断之后提供鉴定意见;侦查人员的功能是“收集证据”,即发现、固定、提取与案件相关的证据材料。诉讼功能的差异,驱使侦查人员倾向于追诉性、偏向性,而鉴定人则趋于独立性、中立性。
司法鉴定的独立性决定了在同一案件中鉴定人与侦查人员角色或身份的排斥性或不可兼容性。现行《刑事诉讼法》第29条与《公安机关鉴定规则》第10条,都要求担任过本案侦查人员的鉴定人应当自行回避。角色单一性理论说明,即便公安机关内部同时具有鉴定人与侦查人员双重身份的办案民警,在具体个案中,其也只能承担一种诉讼角色。既然鉴定人与侦查人员的诉讼角色不能竞合,诉讼功能存在差异,鉴定人的司法鉴定活动显然不同于侦查人员的侦查取证行为。鉴定人可以辅助侦查人员取证,司法鉴定可以服务于侦查办案,但司法鉴定活动本身并不等同于侦查取证。
第二,适用阶段不同。根据《全国人民代表大会常务委员会关于司法鉴定管理问题的决定》第1条,司法鉴定的根本目的是解决诉讼涉及的专门性问题。由于公检法机关在办案过程中都可能遇到专门性问题,所以司法鉴定可以适用于刑事诉讼各个阶段。通过对专门性问题的解决,鉴定人提供作为法定证据的鉴定意见,辅助公检法机关查明案件事实。但侦查人员以收集提取证据为目的的侦查活动,只发生在侦查阶段。当然,司法实践中公安机关承担了绝大多数诉讼证据的收集提取工作,相比起诉、审判阶段,司法鉴定在侦查阶段的使用频率最高。这也是导致司法鉴定被混同于侦查行为的原因之一。
第三,诉讼构造不同。司法鉴定一般是指鉴定人的鉴定实施活动。但在宽泛意义上,司法鉴定其实是由鉴定启动与鉴定实施两个主要阶段构成,并分别由不同主体实施。具体在侦查阶段,司法鉴定启动权归属于公安机关,具有侦查权属性;而司法鉴定实施权属于鉴定人,不具有侦查权属性。“鉴定启动—鉴定实施”的二阶构造,决定了司法鉴定活动的被动性与鉴定程序的递进性。没有公安机关的鉴定启动,根本不会产生鉴定人的司法鉴定。而侦查人员的侦查行为具有启动、实施的一体化结构。虽然侦查人员采取侦查措施时需要经过内部审批,但整体来看,侦查行为的“启动—实施”主体合一。以此观之,侦鉴混同实质上是把鉴定人的鉴定实施活动混同于公安机关的鉴定启动行为。
由于实施主体、适用阶段、程序构造存在区别,鉴定人的司法鉴定活动明显不同于侦查人员的侦查取证措施,两者遵循不同的制度逻辑,属于不同性质的法律行为,所以刑事司法应当将司法鉴定从现有侦查措施体系中剥离出来。具体来说,侦鉴分离首先是指司法鉴定与侦查行为的性质分离。司法鉴定在法律性质上不应当被定位为侦查(取证)措施,而是一类可以适用于各个诉讼阶段的证据方法或者证据调查手段,仅以侦查阶段的原则来规范司法鉴定,显然不符合法理。其次,以司法鉴定与侦查行为的法律性质分离为基点,侦鉴分离自然可以衍生出以下两方面内容:一是鉴定人与侦查人员的角色分离,即在同一案件中鉴定人与侦查人员不能角色兼容,目的是避免侦查办案对司法鉴定产生不当影响。二是鉴定人与侦查主体的关系分离。基于司法鉴定的客观独立性品质,鉴定人必须保持中立公正立场,不能受到公安机关办案部门领导、其他侦查人员的外在干预影响。为了达到这一目的,鉴定人(包括其供职的鉴定机构)还应当与公安机关的办案部门分离开来。
二、侦鉴关系的双重错位
侦鉴分离存在法律性质分离、诉讼角色分离与内部关系分离三个维度。基于侦鉴分离的理论视野/框架,在公安机关的侦查办案过程中,侦鉴关系存在或者曾经存在过以侦代鉴与以鉴代侦两类错位现象。
(一)以侦代鉴
公安机关侦查阶段的以侦代鉴在理论层面包括三种情况:(1)公安机关以侦查人员的侦查取证措施代替鉴定人的司法鉴定;(2)鉴定人的司法鉴定受到相关领导、侦查人员的外在干预、影响;(3)鉴定人因其侦查人员身份产生角色混同。
第一,侦查措施替代司法鉴定。根据《刑事诉讼法》第146条,公安机关在侦查阶段遇到“专门性问题”时,应当指派或委托鉴定人进行司法鉴定。但在“鉴定启动—鉴定实施”的二阶构造中,由于司法鉴定启动采取职权主义模式,以及我国刑事司法尚未建立强制鉴定制度,所以公安机关对司法鉴定启动具有裁量权与决定权。换言之,公安机关在侦查取证阶段遇到“专门性问题”时,可以选择而非必须启动司法鉴定。这种可选择性或可裁量性带来的弊端之一,就是对应当通过司法鉴定解决的诉讼“专门性问题”,公安机关可以拒绝启动司法鉴定,或者以其他侦查措施替代司法鉴定查明案件事实。譬如,在佘祥林案与赵作海案中,公安机关并未对死者进行DNA鉴定,而是采取侦查辨认的方式确认其身份,这是造成冤假错案的重要原因。此外,公安机关也会以不存在取证方面的专门性问题或专门性问题已经解决为由拒绝启动司法鉴定,特别是拒绝当事人申请重新鉴定。
第二,侦查主体对司法鉴定的外在影响。公安机关的办案部门(具体指相关领导与侦查人员)对鉴定人的司法鉴定活动可以施加外在影响。根据影响力大小,外在影响表现为从直接干预到间接影响的连续谱系。直接干预是指办案部门领导要求鉴定人作出与其预期一致或者符合侦查需要的鉴定意见。在这种类型的以侦代鉴中,鉴定人几乎完全屈从于侦查办案需要或其领导意志,司法鉴定失去了客观独立。间接影响是指办案部门领导、同一案件的侦查人员通过各种途径影响鉴定人,希望鉴定人按照他们的预期出具鉴定意见。当外在干预力量越大、鉴定人抗压能力及其制度保障机制越孱弱时,侦查主体对司法鉴定的影响则越强。
第三,鉴定人角色与功能的双重性对司法鉴定造成的内在影响。鉴定人的司法鉴定活动,可能过多受到案件信息(如犯罪嫌疑人供述、证人证言等)的影响。特别是在疑难复杂鉴定案件中,案件信息有时成为鉴定人判断专门性问题的重要依据。极端情况下,鉴定人可能完全以案件信息替代司法鉴定技术层面的专业判断。当鉴定意见与案件信息出现冲突、偏差时,鉴定人甚至可能修改鉴定意见。侦查活动对司法鉴定的内在影响,主要根源于鉴定人在同一案件中身兼侦查人员角色,同时承担司法鉴定与刑事侦查双重功能。角色与功能的双重性,驱使鉴定人的技术判断可能难以独立于侦查办案。当鉴定人的侦查参与度越深、鉴定对象越疑难复杂、鉴定人的专业能力越弱时,他们受到的内在影响越大。
尽管在字面意义上,典型的以侦代鉴应当指公安机关以侦查取证措施替代司法鉴定,但理论界的讨论却集中于后面两个方面。学界通常所谓的以侦代鉴,一方面是指公安机关办案部门领导、侦查人员干预、影响鉴定人的鉴定判断;另一方面是指身兼侦查人员身份的鉴定人,因为集侦查功能与司法鉴定功能于一体,容易受到侦查案情的不当影响。至于公安机关拒绝司法鉴定,或者以其他侦查取证措施替代司法鉴定查明案件事实的现象,则被归属于司法鉴定启动(权)层面的问题。所以本文把公安机关的以侦代鉴,限制在其他侦查主体对鉴定人司法鉴定活动的不当影响,以及鉴定人双重角色或功能对司法鉴定产生的负面效果两个方面。
(二)以鉴代侦
如前所述,司法鉴定具有两个典型特征。一是鉴定的被动性。司法鉴定应当经公安机关启动、委托并由鉴定机构受理之后,鉴定人才能从事司法鉴定工作。无委托即无鉴定。二是鉴定人诉讼角色的单一性。在具体个案中,鉴定人不能再以侦查人员身份参与同一案件,即便鉴定人是公安机关的办案民警。司法鉴定的被动性与鉴定人诉讼角色的单一性,决定了鉴定材料收集主体与鉴定活动实施主体的二元分离。作为司法鉴定的启动者与委托方,公安机关(办案部门)负责收集提取作为证据的鉴定材料,而鉴定人一般只对鉴定材料进行司法鉴定。除特殊情况之外,鉴定人并不能替代侦查人员收集提取鉴定材料。
侦查人员收集鉴定材料、鉴定人实施司法鉴定的主体分离结构,大致归因于三方面。第一,鉴定材料的真实性、合法性应由委托方负责。无论是公安部的《公安机关鉴定规则》,还是司法部的《司法鉴定程序通则》,都强调委托方对鉴定材料的真实性、合法性负有实质审查义务。鉴定人依据不真实、不合法的鉴定材料作出鉴定意见并导致法律后果的,委托方应当承担全部责任。鉴定材料真实性、合法性责任的分配原则,决定了委托方负责收集鉴定材料。如果鉴定人自行收集鉴定材料,那么由鉴定材料问题导致的相关法律后果,很大程度上就会归属于鉴定人。第二,“自取自鉴”影响司法鉴定独立。鉴定人既收集提取鉴定材料,又对鉴定材料进行司法鉴定,这与公安机关办案民警的“自侦自鉴”并无实质差异。既然办案民警的“自侦自鉴”可能影响司法鉴定独立,基于同一逻辑,鉴定人的“自取自鉴”亦不例外。第三,刑事司法对侦查取证行为的制度约束、程序控制被架空。鉴定材料其实是诉讼证据之一种,属于侦查人员勘验检查、搜查扣押等侦查行为的取证对象。而侦查取证措施、特别是搜查扣押等强制性措施,可能干预或严重干预犯罪嫌疑人的合法权益,所以《刑事诉讼法》与《公安机关办理刑事案件程序规定》对每一类侦查取证措施,都规定了极其严格的启动条件与适用程序。由鉴定人替代侦查人员独立收集提取鉴定材料,就可能规避刑事司法对侦查人员取证行为特别是强制性侦查取证行为的法律控制。
基于上述分析,公安机关侦查阶段的以鉴代侦首先表现为鉴定人替代侦查人员收集提取鉴定材料。鉴定人集鉴定材料收集与司法鉴定实施双重功能于一体,必然模糊“鉴定材料收集—司法鉴定实施”的主体分离结构。不过,鉴定人的一体化或一条龙式的司法鉴定,最终目的还是为了分析、识别、解读鉴定材料信息,即对鉴定材料进行同一性、功能性、真实性等司法鉴定,而不是为了收集提取作为证据的鉴定材料。以分析解读鉴定材料为目的的司法鉴定,可以称之为“分析型鉴定”。由于在“分析型鉴定”中,鉴定人替代侦查人员收集提取鉴定材料,一般是在侦查人员的现场主持或见证之下,所以算不上典型意义的以鉴代侦,而是类似于自侦自鉴的“自取自鉴”。
然而,侦查人员在侦查取证阶段,不仅面临分析解读作为证据的鉴定材料方面的专门性问题,而且收集提取涉案证据本身也同样会面临自身无法解决的专门性问题。通常来看,司法鉴定都被视为鉴定人对鉴定材料分析解读的“分析型鉴定”。至于收集提取案件证据方面的专门性问题,一直以来都不被认为应当通过司法鉴定的方式进行解决。但在当前信息网络犯罪侦查实践中,司法鉴定确实已经作为公安机关解决电子数据收集提取方面专门性问题的一种主要方法。这种类型的司法鉴定可以称之为“发现型鉴定”。“发现型鉴定”实质上是公安机关指派或委托鉴定人以司法鉴定的方式,替代侦查人员收集提取涉案证据。在侦鉴分离的理论视野中,由于鉴定人与侦查人员角色不能兼容,司法鉴定与侦查取证法律定位不同,以及司法鉴定由鉴定人独立实施、无需侦查人员参与见证或主持,所以“发现型鉴定”属于典型的以鉴代侦。
三、从以侦代鉴到以鉴代侦
从1979年《刑事诉讼法》颁布至今四十余年来,公安机关侦查办案中的侦鉴关系错位,大致经历了从以侦代鉴为主到以鉴代侦为主两个发展阶段。
(一)以侦代鉴的发生机制
20世纪80、90年代是发生以侦代鉴现象的主要时段。当时在同一案件中侦查人员(主要是收集提取痕迹物证的刑事技术人员)兼任鉴定人。他们既收集提取痕迹物证,又对收集提取的具有鉴定需求的证据材料进行司法鉴定。同时,作为侦查人员的鉴定人,因为隶属于公安机关办案部门,又被指责受到机关或部门领导、其他侦查人员以及侦查案情的干预或影响。
以侦代鉴主要产生于公安机关侦查办案的效率驱动型压力与工具主义定位。改革开放以来,国家又面临空前犯罪控制压力,“从重从快打击犯罪”成为当时公安司法机关的政策导向。效率驱动型的侦查破案,要求侦查人员既要迅速收集提取痕迹物证,又要以最快的速度进行司法鉴定,从而为后续的侦查办案提供线索与证据支撑。在效率驱动型的压力体制下,司法鉴定主要作为公安机关侦查办案的一种手段或工具,类似于勘验检查、搜查扣押。当然,司法鉴定的工具主义定位必然要求相应的配套机制。一是司法鉴定组织的附属性。司法鉴定机构、鉴定人隶属于公安机关,具体编制在办理刑事案件的侦查部门。鉴定组织的附属性,便利公安机关司法鉴定工作的随机启动,以及对司法鉴定进程的有效把控,当然也有助于侦查工作的保密性。二是鉴定人与作为刑事技术人员的侦查人员身份的重叠性。鉴定人的双重角色与双重功能,除了可以降低协调成本、实现鉴定材料收集与司法鉴定无缝衔接,还在于当时公安机关内部刑事技术人员的稀缺性与鉴定人资格认定的低门槛化。由于长期以来都无明确的鉴定人资质认定标准,公安机关内部鉴定人主要来自于刑事技术人员,而基层公安机关刑事技术人员短缺的状况又长期存在,所以严格区分刑事技术人员与鉴定人的诉讼角色与功能,在侦查办案实践中根本不具操作性,反而无助于公安机关侦查资源的内部优化。三是司法鉴定的侦查化。组织的附属性与身份的重叠性,决定了司法鉴定只是公安机关内部侦查人员的例行工作,与其他侦查取证活动并无本质差异,将其规定在《刑事诉讼法》的“侦查”章自然顺理成章。
但司法鉴定的工具性及其配套机制与司法鉴定的客观独立性存在难以克服的内在紧张。基于下述三方面原因,司法鉴定的工具性定位趋于压倒司法鉴定的独立性立场。首先在纵向层面,鉴定人隶属于科层制的公安机关及其办案部门。科层制组织的典型特征是上命下从,坚持独立立场的鉴定人与科层制组织难以兼容。由于他们当时没有捍卫鉴定独立的制度性力量,主要依赖于鉴定人自身对抗领导与侦查人员的干预影响。其次在横向层面,参与侦查办案的鉴定人难以屏蔽案情对司法鉴定的消极影响。最后在角色层面,鉴定人与侦查人员存在角色冲突。不同角色遵循不同的制度逻辑。同一主体因为两种角色存在认知冲突时,他们会尽可能减少认知不协调感。由于效率驱动型的组织目标将打击犯罪优先于人权保障,以及侦查破案的压力型体制又倾向把鉴定人个体行为塑造成组织目标性行为,上述双重机制驱使鉴定人的侦查角色凸显、鉴定角色隐退。
司法鉴定的工具主义定位及其配套机制决定了以侦代鉴或许是一种普遍现象,而非中国个案。例如,有日本学者指出,冤案经常伴随鉴定问题。鉴定人如果先有嫌疑,为了证明嫌疑而进行鉴定,就可能根据事情的方便修剪物证,使物证适宜于用语言事先编制好的故事。如果侦查与鉴定成为一体,科学鉴定就会被卷进用语言编造出来的故事的漩涡之中。如果鉴定机构不与侦查机构独立,鉴定不与已抱有特定嫌疑的侦查分开进行,那么就无法避免事先把所希望的结论考虑在内的“权宜主义”鉴定的危险性。
应当提醒的是,上述分析主要采取“体制—结构主义”视角。这一分析视角难免产生一些误解:鉴定人与侦查人员的角色一体化就必然产生以侦代鉴;相关部门领导、侦查人员必有干预、影响鉴定人的强烈动机,而鉴定人也一定会受到他们控制。客观地说,这不可能与公安机关的司法鉴定实践相符。本文的论证只是表明在公安机关的侦查阶段,司法鉴定的工具化定位及其配套机制相对容易诱发以侦代鉴。
(二)以侦代鉴的弱化趋势
以侦代鉴的弱化趋势肇始于理论层面的话语努力。自20世纪80年代初开始,理论界对侦鉴一体化、自侦自鉴、自勘自鉴及其引发的鉴定独立、鉴定公信力等问题的反思就不绝如缕。新世纪以降,司法鉴定更与冤假错案、重大敏感案件关联起来,一时成为媒体、理论界口诛笔伐的对象。剥离公安机关内部鉴定机构、鉴定人,彻底铲除以侦代鉴的生长土壤,一时成为政治正确与意识形态。但考虑到我国公安机关侦查实践现状与现实需求,这一激进主张最后还是停留于改良主义,只要求实现侦鉴体制的相对分离。
基于侦查实践暴露的诸多弊端及其意识形态层面的非正当性,以及为了遵循司法鉴定客观独立的科学规律,公安机关从20世纪末、21世纪初启动了弱化以侦代鉴的体制、制度改革。
第一,公安机关的司法鉴定体制改革。一是鉴定人与侦查人员的角色分离。在同一案件中,现场勘验、检查等取证工作与后续司法鉴定工作,分别由刑事技术人员与鉴定人完成。公安机关侦查人员与鉴定人的角色分离采取两类模式:一类是整体分离,刑事技术人员负责现场取证,鉴定人负责检验鉴定;一类是个案分离,鉴定人不再同时兼任刑事技术人员,反之亦然。由于基层公安机关既要现场勘验,又要司法鉴定(且以前者为主),市级特别是省级以上公安机关以司法鉴定为主、现场勘验为辅,所以整体角色分离倾向体现在公安机关的上下层级之间,个案角色分离大多体现在基层公安机关。公安机关的层级越高,鉴定人越趋于专职化;公安机关的层级越低,鉴定人越趋于兼职化。
二是鉴定机构的形式化独立。长期以来,公安机关侦查阶段的司法鉴定工作,主要都由刑侦办案单位下辖的刑事技术部门承担。2005年《全国人民代表大会常务委员会关于司法鉴定管理问题的决定》第7条规定,侦查机关根据侦查工作的需要可以设立鉴定机构。同时,为贯彻落实中央政法委员会通过的《关于进一步完善司法鉴定管理体制遴选国家级司法鉴定机构的意见》精神和最高人民法院、最高人民检察院、公安部、国家安全部、司法部通过的《关于做好司法鉴定机构和司法鉴定人备案登记工作的通知》要求,切实做好公安机关司法鉴定机构、司法鉴定人登记管理和备案登记工作,2008年公安部颁布了《关于公安机关鉴定机构加挂“司法鉴定中心”称谓的通知》,要求各级公安机关所属鉴定机构加挂“XXXX公安司法鉴定中心”。但从实际情况来看,各级公安机关主要还是加挂“XXXX公安物证鉴定中心”或“XXXX公安物证鉴定所(区县级)”。
遗憾的是,公安系统的鉴定机构看似直接归属于各级公安机关,但其实依旧隶属于各级刑侦办案部门(少数禁毒、网安等侦查部门也设置了鉴定分支机构)并受其管控。就此而言,公安机关的鉴定机构并未与刑侦办案部门实质分离。同时,考虑到基层公安机关刑事技术人员紧缺,鉴定人与侦查人员的角色分离在全国也并未彻底实现。所以公安机关的司法鉴定体制改革仍然不能完全消除以侦代鉴的嫌疑,以至于至今还受到理论界批评。
第二,公安机关的司法鉴定制度改革。司法鉴定体制改革空间的有限性,驱使公安机关从制度层面不断强化司法鉴定的质量控制与鉴定人的责任负荷。
一是不断强化司法鉴定的质量管控。例如,自2015 年开始公安部与国家认证认可监督管理委员会启动公安机关鉴定机构的资质认定。截至2019 年 12 月,全国公安机关的3766家鉴定机构全部通过资质认定。同时,为提升检验鉴定的规范化,公安部陆续颁布《公安机关刑事案件现场勘验检查规则》《公安机关鉴定规则》等20余个规范性文件,制定刑事技术国家标准26项、行业标准473项。最后,为了强化鉴定机构内部管理,2005年《公安机关鉴定工作规则》第42—44条规定鉴定复核是鉴定必经程序,并要求特定类型的司法鉴定经地(市)级以上公安机关鉴定部门复核后才能出具鉴定意见。2017年《公安机关鉴定规则》第48条对上述复核鉴定进行了简化,只要求鉴定机构指定授权签字人、实验室负责人对鉴定人的鉴定文书进行审核把关。
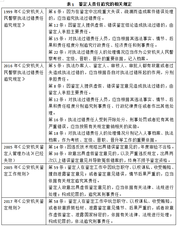
二是强化鉴定人的责任追究。为了控制、约束鉴定人,公安部颁布的相关规定分别对鉴定人的相关责任及其类型进行了明示(参见表1)。鉴定人的违法违规,不仅关系自己的行政责任、刑事责任以及其他法律后果,而且如果影响恶劣、后果严重,还可能牵涉公安机关领导责任并影响到办案部门的年度评先。作为厌恶风险的理性决策个体,为了自己的工作、前途以及团体荣誉,就当前来看鉴定人几乎不会屈从于外在压力,受到相关领导、侦查人员干预。即便身兼侦查人员身份,他们也不会完全受到案情支配而罔顾鉴定的客观科学性。

三是制裁外部干预者。2017年《公安机关鉴定规则》第22条、第59条不仅禁止委托鉴定单位及其送检人暗示或者强迫鉴定人作出某种鉴定意见,而且对暗示、强迫鉴定机构、鉴定人作出某种鉴定意见并导致冤假错案或者其他严重后果的送检人,依照有关规定追究相应责任。与此同时,根据2015年《领导干部干预司法活动、插手具体案件处理的记录、通报和责任追究规定》《司法机关内部人员过问案件的记录和责任追究规定》相关条款,公安机关领导干部不得违反规定干预司法鉴定、插手具体的鉴定案件,内部人员也不得违反规定过问和干预鉴定人正在办理的案件;对于领导干部的干预、插手和内部人员的过问情况,鉴定人要记录在案,全程留痕;对于违反规定的干预、插手或过问,还要追究领导干部与内部人员责任。
综上所述可见,公安机关采取“重责任、轻体制”的司法鉴定制度改革,一方面鉴定人背负严苛的责任压力;另一方面基于政治与法律风险,部门领导、侦查人员不会影响、更别说去干预鉴定人的司法鉴定。尽管公安机关没有消除引发以侦代鉴的体制结构与组织环境,但总体来说鉴定人以侦代鉴的情况非常罕见。而且正是考虑到鉴定体制引发的以侦代鉴嫌疑,对于敏感案件或重大疑难案件,公安机关一般都会委托社会第三方鉴定机构进行鉴定。当然,在个别情况下,办案部门领导也可能对鉴定人施加其他压力。例如,鉴定机构被要求降低标准受理鉴定案件;在大案要案中,由于需要根据鉴定意见对嫌疑人采取羁押措施而催促鉴定人加快鉴定进度。但他们基本上不会越过禁止干预、插手、过问鉴定案件的红线。
四、侦鉴关系的制度重塑
侦鉴分离的核心要义,不仅要求司法鉴定独立于侦查取证措施体系,而且要求鉴定人与侦查人员角色分离以及鉴定人与侦查主体关系分离。基于侦鉴分离的理论逻辑,《刑事诉讼法》将司法鉴定规定在“侦查”章,不仅扼杀其证据属性,而且混淆侦查取证与司法鉴定的法律性质。所以本文赞同一些学者的建议,把鉴定人的司法鉴定活动规定在《刑事诉讼法》的“证据”章,将其作为一种证据方法而非具体的侦查取证措施。至于公安机关指派或者委托鉴定人进行司法鉴定及其内部审批程序则属于司法鉴定启动层面的问题,具有侦查权属性,并不涉及司法鉴定实施问题,依然可以规定在“侦查”章。
除此之外,为了回应公安机关侦查阶段侦鉴关系的错位问题,刑事司法还需要从下述两方面重塑侦鉴关系。
第一,优化公安机关内部司法鉴定体制避免以侦代鉴。随着公安机关内部鉴定质量控制、鉴定人追责机制等外在约束趋于强化,侦查实践中发生以侦代鉴的概率相当低。但由于在同一案件中,全国基层公安机关鉴定人与侦查人员的角色分离并不彻底,以及公安系统的鉴定机构依然附属于刑侦办案部门,所以公安机关至今也未完全消除以侦代鉴的嫌疑。将公安系统不同办案部门的鉴定机构进行整合,并且整体独立于办案部门,应当是未来公安机关司法鉴定体制改革的必然趋势。同时,鉴定人与侦查人员角色分离的彻底实现,还需要两方面体制改革。首先,优化上下层级刑事技术人员与司法鉴定人资源,形成基层公安机关以取证为主、鉴定为辅与市级以上公安机关以鉴定为主、取证为辅的分工格局。其次,实现同一公安机关取证、鉴定的功能分化,并且优先保障基层公安机关的取证功能。如若需要后续鉴定,基层公安机关可以委托上级公安机关的鉴定机构或社会鉴定机构进行鉴定。
第二,建构完善专家辅助制度解决以鉴代侦问题。从目前来看,以鉴代侦是公安机关电子数据取证阶段侦鉴关系错位的新趋势并主要存在两方面问题。一是放松甚至彻底规避了刑事司法对侦查人员取证行为的制度控制,特别是非适格侦查取证主体的鉴定人,代替侦查人员进行电子数据检查、远程勘验等取证措施,而这些取证措施本质上属于搜查、扣押等强制性侦查措施。二是犯罪嫌疑人权利救济通道被改变,他们只能针对鉴定意见申请重新鉴定与补充鉴定,而不能针对侦查人员的违法取证启动法律救济程序。但与此同时,公安机关的以鉴代侦又具有现实合理性。以收集提取电子数据为目的的“发现型鉴定”,乃是基于电子数据取证的技术性要求与侦查人员取证专业化不足这一根本矛盾。诸如提高侦查人员专业取证能力、扩大专业侦查人员编制等是似而非的建议,显然无法有效解决问题。以鉴代侦的是与非、存与废,实际上牵涉侦查领域的三个基础性问题:(1)什么是专门性问题?(2)专门性问题有哪些解决方案?(3)涉及侦查取证权的专门性问题能否委托司法鉴定?
(1)专门性问题的界定。通说认为,专门性问题不是公安司法人员可以直接作出肯定或否定回答的常识性问题或一般性法律问题,而是属于案件证明对象范围内的事实。具体来说,诉讼涉及的专门性问题,是指在刑事、民事、行政诉讼中,属于案件证明对象范围内的事项,仅凭侦查人员、检察人员或审判人员的直观、直觉或者逻辑推理无法作出肯定或者否定的判断,必须依法运用科学技术手段或者专门知识进行鉴别或判断才能得出正确结论。根据上述定义,专门性问题具备两个特征:一是案件证明对象范围内的事实问题,不是法律问题;二是需要科技手段或专门知识鉴别或判断的非常识问题,不是通过直观、直觉、逻辑、经验等简单判断的常识性问题。
依据上述定义,我们依然难以准确判断,侦查人员发现、固定、提取证据时遇到的技术难题是否属于专门性问题。换言之,“找证据”是否属于专门性问题?《刑事诉讼法》第146条只是规定,为了查明案情,需要解决案件中某些专门性问题的时候,公安机关应当指派、聘请有专门知识的人进行鉴定。但该条并未否定侦查取证中的技术难题不是专门性问题。而且侦查取证中的技术难题也符合专门性问题的上述两个基本特征。所以,侦查人员在取证过程中不能依赖自身经验与知识解决的技术性难题,依然属于专门性问题。与电子数据取证相比,传统证据的侦查取证几乎很少碰到“专门性问题”,而且通常也无需借助司法鉴定方式,盖因公安机关拥有一支专门收集提取传统证据的刑事技术人员队伍。
(2)专门性问题的两种解决方案。对于侦查人员取证面临的专门性问题,刑事司法建立了两种解决方案:鉴定制度与专家辅助制度。根据《刑事诉讼法》第128条、《公安机关办理刑事案件程序规定》第213条,公安机关可以指派或者聘请具有专门知识的人,在侦查人员的主持下进行勘验、检查。同时,《电子数据取证规则》第6条、第44条又分别规定,公安机关可以指派或聘请专业技术人员或有专门知识的人,在侦查人员主持下收集提取电子数据或者参与电子数据检查。所以除司法鉴定之外,通过专家辅助侦查人员进行电子数据取证是公安机关解决电子数据取证技术难题的又一重要途径。
但问题是,既然专家辅助侦查人员取证的制度通道一直存在,为什么公安机关有时依然选择司法鉴定?其主要原因大致如下。首先,公安机关通过司法鉴定收集提取电子数据相对来说更具权威性、客观性。某种程度上,公安机关是以司法鉴定的科学属性为电子数据的真实性背书。其次,司法鉴定是侦查人员的减压阀。由于鉴定人具有独立诉讼地位,所以能否取得电子数据、取得电子数据的质量都由鉴定人承担责任。而无论是侦查人员自己取证,还是由专家辅助取证,最终的技术风险(能否取证)与法律责任(是否非法取证)都要由侦查人员承担。最后,专家辅助侦查取证目前尚未形成一套固化的制度体系。在程序方面,公安机关何时指派或聘请专家参与、内部如何审批、侦查人员如何主导取证过程等都缺乏规定;在实体层面,专家应当具有什么资格、承担什么责任、专家费用如何给付等都无规定。与此相反,鉴定人参与侦查取证已经形成一套固化、稳定的制度体系。
(3)侦查取证权不可转让。根据目前的理论通说,侦查取证本质上属于公安机关的侦查权范畴。侦查权具有国家权力属性,公安机关及其侦查人员只有执行侦查权的职责,而无处分侦查权的权力,即不可把执行侦查权的职责委托或转让给非侦查权主体,非侦查主体的侦查取证属于取证主体不合法,不能产生任何法律效力。侦查取证权之所以不可转让或委托,如前所述,主要在于侦查取证可能干预相关人员,特别是犯罪嫌疑人的基本权利;同时,侦查权的转让或委托还会架空刑事司法对侦查人员取证权力的制度控制。
尽管侦查人员在电子数据取证过程中面临专门性问题,但由于侦查权具有专属性或国家垄断性,这就决定了公安机关不能以鉴定人的司法鉴定,直接替代侦查人员收集提取电子数据。那么,刑事司法应当如何解决电子数据取证的技术性与侦查取证权的专属性矛盾?就目前的制度供给来说,专家辅助侦查人员取证可能是最合适的制度选择。因为专家是在侦查人员主持之下收集提取(包括检查)电子数据,这可以满足取证主体的合法性要求;同时,专家具备取证方面的专业技能,这又符合取证主体的专业化要求。当然,刑事司法目前需要从实体与程序两方面,分别建构完善专家辅助侦查人员取证的制度体系。
五、余论:侦鉴关系错位的新趋势
至少在理论层面,侦鉴关系应当处于一种侦鉴分离的理想状态。然而,在当今信息网络犯罪侦查时代,侦鉴关系愈发复杂,以侦代鉴与以鉴代侦两种错位现象最近演变出一些新趋势,这些新趋势对当前侦鉴分离的关系定位提出一些挑战。
第一,以侦代鉴的新趋势。传统(分析型)司法鉴定理应采取侦查人员收集提取鉴定材料、鉴定人实施司法鉴定的二阶模式。鉴定人的司法鉴定活动应独立于侦查人员的侦查取证并且不受办案部门领导、侦查人员外在干预或影响。但在当前一些涉众型财产类犯罪案件中,与犯罪相关的资金流水动辄成千上万条甚至上亿条,普通侦查人员特别是检法机关办案人员难以解读,更别说利用它们客观正确地证明案件事实。所以公安机关有时会委托会计师事务所对海量资金流水进行鉴定,形成鉴定意见。但司法会计鉴定人员并不具有侦查知识,其出具的鉴定意见往往无法满足侦查需求。结果,一些侦查人员就会为司法会计人员提供鉴定思路甚至辅助其起草修改鉴定意见。同时,考虑到司法鉴定周期长、费用高,一些公安机关的侦查人员自行对资金流水进行分析,形成资金分析报告。他们同时具有侦查人员与鉴定人双重身份,这显然属于本文所谓的“以侦代鉴”现象。
第二,以鉴代侦的新趋势。在电子数据的“发现型鉴定”中,鉴定活动经常与侦查活动紧密联系在一起,鉴定人实施鉴定时需要侦查人员积极配合。此外,鉴定人并非侦查人员,也不了解侦查过程与案情,所以他们出具的鉴定意见有时难以满足侦查需求。例如,鉴定人发现、固定、提取的证据是否与案件相关,有时需要办案的侦查人员辅助判断。待侦查人员对电子数据作出相关性判断之后,鉴定人再以鉴定意见的方式固定提取电子数据。这种操作模式同样驱使侦查人员参与司法鉴定过程并削弱鉴定人司法鉴定的独立性。
侦鉴关系错位的新趋势表明,刑事侦查阶段的司法鉴定可能同时涉及司法鉴定与刑事侦查两类专业知识。社会鉴定机构的鉴定人(甚至包括公安机关内部的未参与侦查的司法鉴定人)可能缺乏侦查方面的专业知识或案件信息,他们提供的鉴定意见有时无法满足侦查需求,所以需要侦查人员协助鉴定,极端情况下甚至是侦查人员主导鉴定。但如果由参与办案的侦查人员同时兼任鉴定人角色以应对侦查知识/信息与鉴定知识/信息的分离状态,又会违背诉讼回避制度与角色单一性原则。对此有两种解决路径,一是侦鉴关系从侦鉴分离模式转变为侦鉴协作模式,鉴定人应当坚持科学公正立场,但不一定需要完全独立于办案机关,不独立未必就会导致鉴定意见不可靠。二是侦鉴依然分离,建立专家辅助侦查制度,即通过有专门知识的人辅助侦查人员分析解读证据,而不以司法鉴定的方式解决侦查取证中的专门性问题。
因篇幅限制,已省略注释及参考文献。
引注:陈如超:《侦鉴关系的双重错位及其制度调整》,载《河北法学》2025年第12期,第24页-44页。