作者简介:杨一,女,重庆人,中国政法大学法学博士,中国政法大学竞争法研究中心研究人员,研究方向:反垄断法、数据法。
摘要;反垄断损害赔偿责任的认定问题关乎反垄断民事救济的有效性,但我国反垄断立法和实践尚未建立起损害赔偿责任认定的体系化规范框架。鉴于反垄断立法规范的缺失,有必要引入侵权法领域所提供的规范技术以充实反垄断损害赔偿责任认定的工具库,同时适用适当的法技术工具使其更为契合反垄断法的政策取向。具体而言,适用“规范损害说”以损害事实的认定作为反垄断损害赔偿责任认定的起点要素;引入相当因果关系以判断损害是否是垄断行为的通常后果,同时辅以规范目的说以确定反垄断法旨在防止的损害;考虑到垄断案件的复杂性以及原被告双方力量失衡的现实情况,反垄断损害赔偿责任的认定应当采用过错推定的方式,当事人可自行主张不存在过错以免责。在此基础上,同步优化赔偿数额的计算方法,以推动反垄断损害赔偿责任的落实。
关键词:反垄断;损害赔偿;因果关系;救济范围;赔偿数额
一、问题的提出
损害赔偿责任在反垄断民事法律责任体系中占据核心地位,通过追究违法者的损害赔偿责任,可以对因垄断行为受到损害的受害者予以补偿,体现公平原则;同时,损害赔偿制度的运行能够弥补公共执行的不足,维护市场竞争秩序。但随着法律的实施,反垄断损害赔偿责任认定的实践困境不断显现。梳理现行案件可以发现,一方面,反垄断损害赔偿责任成立的判定路径尚不清晰。司法实践聚焦于垄断行为的认定,关于损害、因果关系、过错要件尚未建立起规范的分析框架。例如原告在主张损害时是否需要将具体赔偿数额的证明内嵌入损害事实之中,从而构成损害赔偿请求权的构成要件;以及原告是否需要证明其所遭受的损害与涉案垄断行为之间的唯一因果关系以满足因果关系这一要件等问题有待研究。另一方面,赔偿数额计算规则缺位。我国关于反垄断损害赔偿数额暂无明确的计算规则可以适用,法院在个案中主要适用反事实方法与酌定裁量法确定赔偿数额。但目前对于反事实场景的构建较为抽象,对于酌定要素的理解与适用也尚未形成统一标准,存在高度不确定性,直接制约了反垄断审判质效的提高。例如,在“威海宏福置业有限公司与威海市水务集团有限公司滥用市场支配地位纠纷案”(简称“威海水务集团案”)中,法院认定被上诉人(原审被告)实施了反垄断法禁止的限定交易行为,但法院认为上诉人(原审原告)未提供证据证明可供酌定损失的相关因素,进而未支持上诉人关于赔偿损失的诉请。
我国反垄断立法对于民事责任仅作了较为概括性的规定。长期以来,学术研究聚焦于垄断行为的判断,少数涉及责任认定的文献也限于理论论战,少有从实证研究的视角探讨反垄断损害赔偿责任认定的现实问题,进而引起理论及实践对于反垄断损害赔偿责任的成立要件与赔偿范围等问题的分歧。在“全面加强反垄断和反不正当竞争审判工作,有效维护市场公平竞争秩序”的大背景下,最高人民法院起草了《最高人民法院关于审理垄断民事纠纷案件适用法律若干问题的规定(公开征求意见稿)》(以下简称《垄断民事纠纷司法解释(公开征求意见稿)》),第六章民事责任部分在2012年《最高人民法院关于审理因垄断行为引发的民事纠纷案件应用法律若干问题的规定》(以下简称2012年《垄断民事纠纷司法解释》)的基础上对反垄断损害赔偿制度进行了完善,但其并未就损害赔偿责任认定问题提供明确的法律框架和可靠的规范技术,对于司法实践的指引有限。2024年6月,最高人民法院正式公布《最高人民法院关于审理垄断民事纠纷案件适用法律若干问题的解释》(以下简称2024年《垄断民事纠纷司法解释》),民事责任一章进一步释明了垄断行为的损失范围、损失的考虑要素等内容。
随着经济形势的变化和垄断问题的复杂化,司法工作在不断强化反垄断的政策要求下面临着诸多挑战。如何在司法实践中更好地适用反垄断法,推动反垄断民事责任的落实,以化解垄断纠纷、恢复和保护市场公平竞争,是反垄断民事诉讼不容回避的问题。有鉴于此,本文以解决反垄断损害赔偿责任认定中的现实问题为导向,结合司法实践中的集体智慧思考如何从责任成立与责任效果两个层面完善反垄断损害赔偿责任认定规则体系。
二、反垄断损害赔偿责任的适用现状
(一)实证研究样本选取
本文以裁判文书网、威科先行、北大法宝、聚法案例为民事判决文书的获取渠道,在上述网站中以“反垄断”“垄断”“赔偿”“损失”“损害”“协议”“支配地位”“搭售”“差别待遇”“限定交易”等关键词组合使用进行全文检索,将审结日期设定为“2008年8月1日”至“2022年12月1日”。经人工整合筛查后,共得到175份有效裁判文书,原告/上诉人在93份裁判文书中主张被告/被上诉人承担损害赔偿责任,其中73份涉及滥用市场支配地位行为,24份涉及垄断协议(4份裁判文书同时涉及垄断协议和滥用市场支配地位)。
(二)实证考察结果展示
基于本文的研究重点内容,实证考察结果如下:
1.法院关于反垄断损害赔偿责任成立的构成要件论证情况
93份涉及反垄断损害赔偿诉请的民事判决书中,法院仅在个案中明确损害赔偿责任成立的构成要件,表明原告需举证证明:(1)被告实施了垄断行为;(2)原告遭受了损害;(3)垄断行为与损害后果之间存在因果关系。在其余绝大部分案件中法院并未释明反垄断损害赔偿责任的成立要件,主要原因在于法院认定原告主张的行为并不构成垄断行为,进而也无需再就民事责任承担进行分析。就构成要件的具体证明而言,司法实践主要聚焦于垄断行为的认定,并未就具体损害、因果关系等内容进行深入分析。
2.原告主张的反垄断损害赔偿具体内容及赔偿数额情况
93份民事判决书中,原告主张的赔偿内容主要包括直接损失、利润损失、利息、合理开支等。第一,直接损失。即因垄断行为的发生导致受害人现有财产所减少之数额。原告在57份判决书中提出关于直接损失的主张,主要涉及不公平高价购买商品、差别待遇、搭售等垄断行为。第二,利润损失。即由于垄断行为的发生使受害人本应增加而未增加的财产数额,或者可以解释为相对于涉案垄断行为未发生条件下受害人减少的可得利益。原告在38份判决书中提出关于利润损失的主张,涉及的垄断行为集中于限定交易、拒绝交易等垄断行为。第三,利息。7份判决书涉及原告对于利息的主张,其中6份指向判决前利息。第四,合理开支。为鼓励反垄断私人执行,2012年《垄断民事纠纷司法解释》规定根据原告的请求,人民法院可以将原告因调查、制止垄断行为所支付的合理开支计入损失赔偿范围。44份判决书涉及原告关于合理支出的主张,主要包括交通费、律师费、公证费、邮寄费等费用。在域名注册的系列案件中,原告主张的损害赔偿内容仅指向合理支出。此外,5份判决书还涉及原告关于精神损害赔偿的主张,3份判决书涉及原告关于商誉损失赔偿的主张。
就赔偿数额而言,93份民事判决书中,原告/上诉人在91份判决书中提出对于赔偿数额的具体主张。其中,47份判决书涉及原告/上诉人对赔偿数额的具体举证。在其余判决书中,原告/上诉人并未就赔偿金额的构成进行具体阐释或提出证据,通常仅在诉请部分表述为“请求判令被告赔偿原告经济损失人民币xxx元”。此外,在部分案件中当事人仅主张1元的赔偿金额,极富象征性。
3.法院判决被告承担反垄断损害赔偿责任的案件情况
在93份涉及损害赔偿的民事判决书中,法院判定被告承担损害赔偿责任的案件有11份,占比为11.83%。法院不予支持损害赔偿的原因主要有:(1)原告主张的垄断行为不成立;(2)原告所提供的证据不足以证明其遭受了损失,即“不足以证明损失”或“相关数据缺少证据支持”;(3)原告主张的损害与涉案行为缺乏因果关系;(4)原告作为垄断行为的参与者,其自身行为具有违法性,其关于损害赔偿的请求缺乏法律依据。
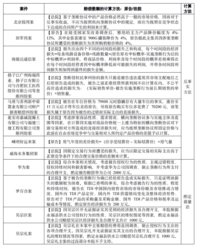
4.法院关于反垄断损害赔偿数额的计算方式
法院判定被告承担损害赔偿责任的11份民事判决书中,7份判决书依据原告的损失计算赔偿金额,4份判决书根据案情适用酌定方法确定赔偿金额。在7份依据原告损失计算赔偿金额的判决书中,法院主要取受害者在反事实状况与事实状况之下财产状况的差额以确定赔偿数额。在适用酌定方法确定赔偿金额的判决书中,法院予以考量的主要要素有:垄断行为的性质、程度和持续时间、市场份额及供需格局等。
三、反垄断损害赔偿责任认定的现实症结
反垄断损害赔偿责任认定体系包含责任的成立与责任的具体实现两个层面的内容,前者通常指向赔偿责任的构成要件问题;后者主要指向赔偿的范围、赔偿数额的计算等内容,二者协同实现反垄断损害赔偿制度的目标。但司法实践中关于反垄断损害赔偿责任的构成要件以及赔偿数额的计算规则尚未形成统一的分析路径,在此以个案为切入点立体剖析反垄断损害赔偿责任认定的现实症结。
(一)反垄断损害赔偿责任的成立机制尚不清晰
我国反垄断立法尚未释明反垄断损害赔偿责任成立的构成要件,司法实践普遍聚焦于垄断行为的认定,关于损害和因果关系的认定思路并不一致,“被告的主观过错”这一要件的功能定位也尚不明朗。
1.损害的基本内涵与证明程度尚不统一
损害认定的第一个问题在于原告在主张损害时是否需要将具体赔偿数额的证明内嵌入损害事实之中,从而构成损害赔偿请求权的构成要件。如前所述,在本文统计的涉及损害赔偿的93份民事判决书中,原告/上诉人在47例案件中对要求赔偿的金额进行举证,但总体而言较为笼统,主要以涉案协议确定的商品/服务价格、数量等作为证据主张具体赔偿数额。在其余案件中,原告/上诉人并未就赔偿金额的具体构成进行阐释或提供损失的估算方法与依据,通常仅在诉请部分表述为“请求判令被告赔偿原告经济损失人民币xxx元”。在“华为诉交互数字技术公司滥用市场支配地位案”(简称“华为案”)中,华为公司指出交互数字的垄断行为导致华为公司的损失是客观必然存在的,但由于很难量化,无法提交相关证据。法院并未因此驳回华为的诉请,而是综合考量各类要素酌定了赔偿数额。但在威海水务集团案中,法院则偏向于将对赔偿数额的证明纳入损害事实这一构成要件中。
损害的另一问题在于原告对于损害的证明程度需达到何种标准。司法实践中,原告对于其所遭受的损害的相关论述较为笼统概括,体现出强烈的抽象性,通常表述为“被告实施垄断行为,造成巨额损失”。例如在“威海水务集团案”中,上诉人(原告)请求赔偿直接损失2 064 749.22元和间接损失241 219.55元。在“娄某某与北京市水产批发行业协会垄断纠纷案”(简称“北京水产协会案”)中,原告请求法院判令水产批发协会赔偿各项经济损失772 512元。法院在上述案例中拒绝了原告/上诉人的相关诉请,表示其并未就所遭受的损失提交充分的证据予以证明。但法院也尚未阐明原告对于其所遭受损失的证明需达到何种标准以满足损害的这一构成要件。
2.因果关系的判断路径尚不明晰
对于损害赔偿责任的认定,因果关系的功能有二:其一,作为责任成立的构成要件;其二,作为决定损害赔偿范围的要素,被告仅需对与垄断行为具有因果关系的损害承担赔偿责任。我国司法实践并未对因果关系给予过多关注,在大部分案件中,原告通常仅论证被告实行了垄断行为,便得出造成损害的当然结论,法院也并未就因果关系理论的适用进行阐明。在极少数涉及因果关系分析的案件中,法院的观点折射出对于“必然因果关系”的偏好,即要求原告证明涉案行为是所受损害的必要前提,并反驳所有的潜在作用因素。如在“高邮市通源油运有限公司与泰州石油化工有限责任公司、中国石化扬子石油化工有限公司等垄断纠纷案”(简称“高邮通源油运案”)中,法院指出企业的盈亏与多种因素相关,通源公司自身运输成本高昂以及其运量下降也是造成经营亏损的重要原因,难以归责于被告的行为。实际上,由于垄断问题的复杂性,要求原告证明其所遭受的损害与涉案垄断行为之间存在唯一的因果关系并不现实。
此外,在“武汉市汉阳光明贸易有限责任公司与上海韩泰轮胎销售有限公司垄断协议纠纷案”(简称“武汉汉阳光明案”)中,法院认为原告主张的高价进货、低价售出的“价格倒挂”损失并不属于反垄断法意义上的垄断损害。该案中提出的“反垄断法意义上的垄断损害”意欲何为,如何考察反垄断法的规范目的对于行为与损害之间因果关系的约束尚不清楚。在“北京水产协会案”中,二审法院确认了涉案协议违反反垄断法,但法院以原告可以销售其他同类产品为由进而否定了涉案垄断行为与原告因不能销售涉案产品而所遭受的利润损失之间的因果关系,适用此种理由阻断因果关系是否合理有待考察。以及在间接购买者诉讼中,间接购买者并未与经营者直接发生交易关系,因果关系证明难度较大。在“田某某与北京家乐福商业有限公司双井店等垄断纠纷案”(简称“田某某案”)中,一审法院便指出即使《处罚决定书》已经认定被告存在实施纵向价格垄断协议行为,但原告主张被告的价格管控行为导致其被迫支出更多费用购买商品并无事实和法律依据,不足以证明其主张的损失与《处罚决定书》认定的垄断行为之间存在因果关系。在“嵊州市好运来印染有限公司、浙江新中港清洁能源股份有限公司垄断定价纠纷案”(简称“嵊州好运来案”)中,法院简要提及间接购买者须证明涉案垄断行为与其遭受损失之间的必要关联度,但也并未释明此种必要关联度的证明方法及程度。结合上述案例可知,我国司法实践对于反垄断损害赔偿责任认定中因果关系的判断尚未形成规范化的认识。
3.主观过错要件的功能定位较为模糊
法律责任认定中的主观要件是指行为人对实施的违法行为及其危害后果所持的心理态度,主观过错即是应受谴责的心理状态。鉴于我国反垄断立法对于法律责任的规定并未涵盖经营者的主观过错,理论界通常主张反垄断法律责任的认定适用无过错归责原则。法院在大部分案例中也摒弃了对于被告主观过错的考察,如在“无锡市保城气瓶检验有限公司与无锡华润车用气有限公司拒绝交易纠纷案”(简称“无锡保城气瓶检验案”)中,二审法院直接指出经营者的主观状态并非认定垄断行为必须考虑的因素。在“华为案”中,法院将当事人的主观过错视为酌定赔偿数额的考量要素,以论证责任承担的严厉程度。
尽管如此,在极少数民事判决书中法院仍将主观过错作为反垄断损害赔偿责任的成立要件予以考量。如在“武汉汉阳光明案”中,法院将被告的主观意图作为分析涉案协议是否构成垄断协议的要素之一,指出被告维持市场价格的意图并不强烈。在“中国联合网络通信有限公司北京市分公司等拒绝交易纠纷案”中,法院指出被告对“小灵通”电话服务的终止及转网行为与谋求垄断利润无关,不具有排除或限制竞争的故意。由此可知,我国司法实践对于被告主观过错的认知并不一致,关于当事人主观过错的功能定位有必要进一步明确。
(二)反垄断损害的救济范围与赔偿计算规则尚不明确
在计算具体赔偿数额之前,实际上还存在“何种损害应当纳入法律的保护范围”这一基础问题,即在确定损害赔偿范围基础上决定对哪些损害予以救济,也可以称之为“损害的评价”。反垄断损害的救济范围与赔偿数额的计算分属于反垄断损害赔偿责任认定的不同阶段,从适用逻辑上,应当先明确予以救济的损害范围,之后再计算相应的赔偿数额。
1.反垄断损害的救济范围不明确
可赔偿性损害的救济范围,意指通过因果关系确定损害的范围后,最终决定予以救济的损害范围。根据前述93份民事判决书中原告主张的赔偿范围,目前的争议焦点主要在于反垄断损害赔偿的范围是否包含利润损失、利息、精神损害与商誉损失。
第一,利润损失。利润损失具有未来性、期待性,是受害人应得而未得的利益,司法实践对于是否将利润损失纳入可赔偿性损害的救济范围并未达成一致意见。最高人民法院知识产权法庭诉讼服务中心主任曾发文称,在反垄断损害赔偿诉讼中原告所主张的应是实际损失而非预期利益损失。在“北京水产协会案”中,法院确认了涉案协议违反反垄断法,但否定了利润损失的存在,法院并未考虑原告因涉案垄断行为而被剥夺了以更低的价格销售更多产品获取利润的机会。但在“北京锐邦涌和科贸有限公司与强生(上海)医疗器材有限公司、强生(中国)医疗器材有限公司纵向垄断协议纠纷案”(简称“北京锐邦案”)中,法院支持了锐邦公司关于利润损失的主张。
第二,利息。我国反垄断立法并未规定利息损失的相关问题,当事人是否可以主张与损害赔偿数额相关联的利息损失有待考察。原告在6例案件中提出关于利息的主张,法院在“吴某区与永福县供水公司滥用市场支配地位纠纷案”(简称“吴某区案”)、“吴某礼与永福县供水公司滥用市场支配地位纠纷一审民事判决书案”(简称吴某礼案)两案中支持了原告关于利息的主张。在其余4例案件中,3例案件法院认定涉案行为不构成垄断行为,并不涉及责任认定问题;1例案件中法院并未支持原告关于利息的主张。
第三,精神损害。在5份涉及精神损害赔偿的案件中,法院判定涉案行为不构成垄断行为,并未就精神损害赔偿作出回应。一直以来,理论界和实务界认为反垄断损害赔偿所指向的损害均指财产上的损失,不包含人身受到损害的情形。但近年来也有学者主张当原告是自然人时,可以就因垄断行为而遭到的精神损害主张赔偿。精神损害是否属于予以救济的损害范围有待进一步研究。
第四,商誉损失。3例案件中原告/上诉人提出要求赔偿商誉损失的主张。在“北京锐邦案”中,一审法院认为原告主张的商誉损失与涉案垄断行为之间不存在关联,二审法院认为上诉人未提供证据证明其遭受商誉损失的这一事实。实际上,更为基础的问题在于商誉损失是否可以纳入救济的损害范围,以及如何认定商誉损失的程度等。
2.反垄断损害赔偿数额的计算方法不明晰
反垄断损害赔偿数额的计算规则,即损害的量化问题,是反垄断损害赔偿诉讼的核心问题,关乎受害者能否进行有效索赔。目前我国关于反垄断损害赔偿数额暂无明确的计算规则可以适用,而是交由法院在个案中予以判断。
93份民事判决书中,原告在91份判决书中提出对于赔偿数额的具体主张,但总体而言较为概括抽象,原告的表述通常体现为:“被告实施了……等垄断行为,造成巨额损失,请求赔偿损失xxx元。”近年来少数案件的当事人在主张赔偿的同时提出赔偿数额的具体构成及计算方式,法院也逐步在个案中探索赔偿数额的具体计算规则,具有相当大的研究价值(见表1)。
表1 我国反垄断损害赔偿数额计算思路梳理

梳理上述案件可以发现,司法实践中主要适用反事实方法(counterfactual analysis)与酌定裁量法确定赔偿数额。反事实方法是量化损害的通用方法,指赔偿数额取受害者在反事实状况与事实状况之下财产状况的差额,其中反事实状况是指在未发生垄断行为的假设状态下原告的财产情况,事实状况是指在垄断行为发生状态下原告的实际情况。但反事实方法所预设的市场竞争状态,通常需要建立在极其复杂的分析基础上,目前司法实践对于反事实场景的构建较为抽象,如何相对精准地构建反事实场景等问题有待进一步研究。
判决书还体现出酌定裁量法的适用,即法院运用自由裁量权,依据垄断行为性质、持续时间和损害影响等各类要素确定赔偿数额。反垄断案件专业性较强,在量化损害极其困难的情况下,一味追求判决的准确性有违司法效率的要求,适用酌定赔偿不可避免,但应当警惕的是酌定赔偿的泛化适用。目前立法和实践对于酌定要素的理解与适用尚未形成统一标准,酌定要素存在不确定性和高度抽象性。同时,各酌定要素与赔偿数额之间缺少必需的关联性分析。在“梦百合与沧州大化、福建石化、甘肃银光和烟台巨力垄断协议案”(简称“梦百合案”)中,原告表明由于垄断行为所导致的损失缺乏很好的计算方法和参照依据,一审判决的判赔数额与垄断行为造成的巨额实际经济损失相差甚远。
此外,由于我国司法实践确认了间接购买者的原告地位,赔偿数额的计算规则还需考量转嫁抗辩问题的处理。在“海能达通信股份有限公司与摩托罗拉系统(中国)有限公司北京分公司等滥用市场支配地位纠纷案”(简称“海能达通信案”)中,法院指出对于经营者传导给消费者的福利损害,经营者不应获得赔偿。《垄断民事纠纷司法解释(公开征求意见稿)》有意从司法解释层面正式确立转嫁抗辩制度,但2024年正式公布的《垄断民事纠纷司法解释》删除了该款规定,是否能够适用以及如何适用转嫁抗辩规则仍不清楚。
四、完善反垄断损害赔偿责任的成立机制
我国反垄断立法尚未就反垄断损害赔偿责任认定提供健全的解决方案,借鉴侵权法领域损害赔偿规范技术与分析路径完善反垄断损害赔偿责任的成立机制以实现反垄断法的价值目标,不失为一条可选的技术供给进路。
(一)侵权损害赔偿规则的借鉴适用
反垄断损害赔偿责任的成立机制与请求权基础相关。目前,不少判决书直接将基于垄断行为提起的损害赔偿诉讼认定为“垄断侵权纠纷”“侵权损失赔偿诉讼”,产生的损害赔偿责任定性为“侵权责任”,即将反垄断损害赔偿视为侵权责任的一种具体表现形式。但部分学者认为反垄断损害赔偿责任与侵权责任在价值取向、功能定位以及构成要件上存在差异,更为妥帖的做法是在反垄断法项下创设损害赔偿责任认定的特殊规则。此种主张意在反垄断法内部解决损害赔偿的规范问题,即反垄断法作为经济法中的子法,应当承担起维护经济法作为独立法律部门的职能。
然而,新修订的《反垄断法(2022修正)》并未表明第60条中“依法”的含义,因“依法”通常具有参引性规范的方法论意义,使该规范是否为独立的请求权基础存疑,即到底是“依反垄断法”,还是依“反垄断法以外的法律”或者“竞合”。根据《垄断民事纠纷司法解释》的规定,《民法典》《民事诉讼法》将成为反垄断相关规定的制度渊源,这意味着民法的制度基础、解释方法和观念的适用。反垄断法项下损害赔偿责任的成立机制尚未得到充分的发展,与之相比较,侵权法领域损害赔偿的规范较为健全,其已经依托《民法典》和司法实践构筑起相对明确的规范体系。借鉴侵权法领域的规范技术与分析路径弥补反垄断损害赔偿责任规范的缺失,或许是解决这一问题的现实途径。我国《民法典》侵权责任编调整因侵害民事权益而产生的民事关系,既涵盖法律规定的权利,在特定的条件下还包括对法律应当规定而没有规定的权利的侵害以及对尚未上升为权利而应受法律保护的法益之侵害,借鉴侵权法领域对于责任成立所确立的规范技术完善反垄断损害赔偿责任的成立机制并不存在障碍。不过,仍有必要进行适当修正使侵权责任法领域的法律技术更为契合反垄断法的价值目标。
此外,部分学者表明借鉴私法领域的损害赔偿规则将造成适用反垄断惩罚性赔偿责任的最大障碍。损害赔偿责任的倍数由责任设置的功能与目标所统领,法律责任的基本功能通常包括补偿和威慑。在美国,更倾向于通过私人执行遏制垄断行为,从而将损害赔偿制度作为一种威慑工具。而我国确立了以公共执行为主、私人诉讼为辅的反垄断法实施体制,以行政罚款为核心的行政法律责任制度旨在实现威慑和惩罚效果;以损害赔偿为核心的民事法律责任制度旨在补偿以追求矫正正义。在此种“任务分离”模式下,二者协同实现威慑与补偿的双重目标。实际上,就威慑和惩罚的功能定位而言,公共执行是更为优越的工具。公共执行依赖于国家权力,拥有更为广泛的调查和制裁权力,在发现与证明垄断行为方面较之私主体更具优势。同时,以威慑为核心的惩罚性赔偿制度虽然有利于垄断行为的揭露,但滥诉的可能性也会使得经营者陷入诉累。加之大陆法系对实际损害赔偿原则的深刻认同,我国反垄断损害赔偿制度的设计仍应恪守私益性的特点,坚持“填平”原则。
(二)调试反垄断损害赔偿责任的成立机制
借鉴侵权损害赔偿责任的认定规则,反垄断损害赔偿责任的成立有四个要件:(1)被告实施垄断行为;(2)原告遭受损害事实;(3)垄断行为与损害事实之间存在因果关系;(4)被告存在主观过错。在此就损害事实、因果关系和主观过错的判定进行分析。
1.损害事实的认定:损害赔偿责任认定的起点要素
损害是损害赔偿责任成立的必备要件,有损害,未必有赔偿;没有损害,肯定没有赔偿。根据民法学界的通说,损害是指因他人的加害行为使得受害人遭受人身或财产上的不利后果。关于是否需要将具体赔偿数额内嵌入损害事实之中,从而构成损害赔偿请求权的构成要件,大陆法系民法学界主要存在“差额说”“规范损害说”等主流学说。“差额说”认为损害是“被害人财产总额在侵害事故发生与无该侵害事故时所生的差额”,即损害事实与赔偿数额具有同一性,赔偿数额应当成为损害赔偿请求权的构成要件。而“规范损害说”认为赔偿数额的认定并非事实认定问题,而是规范评价的结果。原告只需证明“法律地位遭受侵害”或“事实状态的差异”即可,无需证明具体损害数额。对此,本文主张采取“规范损害说”,确立损害事实与赔偿数额分立规则。其一,损害事实与赔偿数额分属两个层面的问题,前者指向事实问题,可通过定向分析和逻辑推演来认定。后者指向法律问题,意在通过金钱对损害予以评价。“差额说”将财产状态的差额定义为损害,掩盖了确定损害赔偿范围这一环节的价值评判过程。当原告能够证明其因垄断行为遭受损害的具体数额时,其诉请当然应获得法院的支持。即便其无法证明遭受损害的具体数额,但损害事实的存在使得损害赔偿基础已经具备,如仅因难以量化损害而驳回赔偿诉请将与权益保护原则相违背。其二,“规范损害说”有助于减轻原告的举证责任。反垄断案件较为复杂,加之证据偏在困境的存在使得原告面临举证上的困难,赋予其损害数额的证明责任不利于原告获得民事救济。美国最高法院在Story Parchment Co.v.Paterson Parchment Paper Co.案中就指出损害的程度与损害事实并非同一个问题,二者的证明程度存在差距。此外,赔偿数额的计算源于被告的违法行为造成的不确定性风险,这种不确定性风险也不应当完全由受害人承担。
在“规范损害说”项下,原告无需承担关于具体赔偿数额的举证责任,而仅需证明“损害事实”的存在。当然,原告仍应就其主张的损害提出初步的证据资料和具体化的论证过程以合理确定所受损害的程度,并提供足够的证据使得法院能够确定赔偿数额,而非仅仅采用“被告实施垄断行为,原告遭受……方面的巨额损失”的概括性结论。通常情况下,仅限于对垄断行为的证明抑或是高度推测的证据无法为确定赔偿数额提供合理依据。
2.因果关系的判断:损害赔偿责任认定的过滤工具
以因果关系为基础的损害事实的存在是损害赔偿责任成立的必要条件。因果关系的功能在于将可赔偿性损害从不可赔偿性损害中区分出来,起到“过滤器”的作用。反垄断损害赔偿案件中因果关系的认定较为复杂,即使在反垄断私人诉讼较为发达的美国,司法实践中也曾适用了三套不同的标准用以判断垄断行为与损害之间的因果关系。实际上,经营者的亏损往往与整体经济环境、交易市场变化、企业运营管理等诸多因素相关,因果关系具有强烈的不确定性,采取“若无,则不(butfor test)”必然因果关系的检验方式无异于直接否决赔偿请求,难以实现我国反垄断损害赔偿制度所追求的补偿与矫正正义的目的。因此,有必要选择妥当的法技术以落实法政策,在此考虑引入侵权法领域的通说——相当因果关系说,并结合规范目的说进行修订。
(1)适用相当因果关系以判断损害是否是垄断行为的通常后果
相当因果关系,即以一般理性人的经验知识和可预见性为基础判断行为对损害结果发生可能性的提升程度是否具有相当性。“相当性”成为判断因果关系的关键,其以“一般地提高损害发生的可能性”为中心,实质在于判断损害是否为侵害行为的“通常后果”。面对诸多因素与损害事实的潜在因果关系,只需证明垄断行为对于损害具有“实质性的贡献”即可认定因果关系的存在,而无需证明该行为是造成损害的唯一原因。甚至即使非垄断的因素(例如成本、供需等情况)对于损害结果发挥了更为重要的作用,仍不应仅以此作为排除垄断行为与损害事实之间因果关系的理由。“可预见性”在相当性的判定中通常也起到决定性的作用,其用以判断因果关系的界限,从而将被告承担的损害赔偿责任限定在可以预见的合理范围内。
实践中的另一问题在于如何证明间接购买者所遭受的损害与涉案垄断行为之间的因果关系。在此,可以考虑建立一种可反驳的因果关系推定制度。如果在该领域将价格上涨转嫁给供应链已经成为一种商业惯例,当间接购买者能够证明下述条件时即可推定其由于承受了直接购买者的转嫁而遭受了损害:被告实施了垄断行为;该行为导致被告的直接购买者提高涉案商品或服务的价格;间接购买者购买了涉案相关商品或服务,或购买了其衍生的商品或服务。
司法实践中,被告通常以原被告之间无合同关系为由进行抗辩。但垄断行为与损害后果之间的因果关系并不以合同关系的存在为前提,当原告所遭受的损害可以在一定程度上归结于被告实施的垄断行为时便满足了相当因果关系这一要件。
(2)适用规范目的说以确定反垄断法旨在防止的损害
在相当因果关系之外,还需引入规范目的说确立责任边界,结合反垄断法的规范目的从法政策层面判断该损害是否属于反垄断法旨在防止的损害。具体而言,只有反竞争的损害才是反垄断法所意图消除的损害,只有当损害源于垄断行为的反竞争效果时,才能予以赔偿。在Brunswick Corp. v. Pueblo BowlOMat, Inc案中,原告对被告收购其竞争对手提出异议,主张如果没有该收购,它的竞争对手会倒闭,原告会得到更多的收入。在该案中,原告实际上是在抱怨相关市场上的竞争更多而非更少。无论涉案并购行为是否构成垄断行为,原告遭受的损害并非源于该并购行为的反竞争效果,不属于反垄断法旨在防止的损害。我国司法实践中自愿参与实施横向垄断协议的当事人所主张的损害赔偿诉请,实际上是在要求瓜分垄断利益,也并非反垄断法所意图救济的损害。因此,原告不仅需要证明其遭受了事实上的损害(injury in fact),还必须证明该损害可归因于涉案垄断行为的反竞争效果,即反垄断损害(antitrust injury)。
3.主观过错的推定:损害赔偿责任认定的隐含要件
我国反垄断立法对于法律责任的规定并未涵盖经营者的主观过错,普遍观点认为反垄断法项下法律责任的认定应当适用无过错归责原则。但从一般法律责任原理出发,只有当外部的客观事实可以归结于主体意思时,才是该行为人主体性的外在体现,这样的行为才是可归责的对象。不考虑主观过错的客观归责,忽略了行为的可谴责性,无法实现惩戒教育与预防违法行为之功能。同时,行为人的主观心理状态反映了行为人对行为规范的偏离以及违法性的程度,应当体现在法律责任承担的严厉程度上。因此,除基于特殊政策考虑规定的无过错责任外,各类法律责任的承担应当以行为人主观上可非难性及可归责性为前提。垄断行为需要积极的行为才能成立,经营者作为理性的市场主体,其主观过错通常体现为故意。同时考虑到垄断案件的复杂性以及原被告双方力量失衡的现实情况,对相关主体进行归责时就其主观过错应采用推定的方式,其可自行主张不存在过错以免责。
五、明确反垄断损害的救济范围与赔偿数额计算规则
(一)明确可赔偿损害的救济范围
在损害赔偿范围的确定阶段,通过因果关系将某种损害认定为可赔偿的损害,仅仅表明法律对该损害予以赔偿的认可,并未涉及到如何对可赔偿损害予以救济的问题。可赔偿损害具体救济中评价的损害是已经在损害赔偿范围确定阶段予以正面法律评价的损害,就可赔偿损害的救济范围而言,应当遵循完全赔偿的评价原则。其一,完全赔偿原则是贯彻反垄断损害赔偿制度“补偿”功能定位的结果,能够实现恢复被破坏的平衡之矫正功能。若赔偿数额少于可赔偿的损害,受害人则无法获得充分救济;若赔偿数额多于可赔偿的损害,违背了补偿的基本功能。其二,从价值评价的角度看,可赔偿损害的救济范围与价值衡量存在实质的联系。根据价值评价的一致性原则,通过因果关系的价值判断确定损害赔偿的范围,意味着法律对该部分损害给予了正面的评价。在对该损害进行具体救济时,应当遵循价值评价的连贯性,保证其得到完整充分的救济,否则将造成可赔偿损害的范围与损害的救济之间价值评价上的断裂。
因此,在评价可赔偿损害时,基于矫正正义的要求与价值评价的一致性原则,应当遵循完全赔偿的评价原则。除已被实践所明确的直接损失与合理支出外,应当将其他通过因果关系确定的可救济损害纳入赔偿的范围。
1.利润损失的判断
利润损失与直接损失的现实性属性不同,因其固有的未来性与臆测性,需要以前期基础资料与事物发展规律为基础论证该利益将来是否发生。可以考虑引入侵权法领域广泛适用的“合理确定性”标准作为反垄断利润损失将来是否发生的检验标准,主要包含两层含义:其一,利润损失的存在是确定的事实,并非虚构的;其二,原告只需证明利润损失具有合理的确定性,无需达到绝对的确定性。在个案中可以考察利润损失产生的基础、取得利润损失的条件、受害者在垄断行为发生前的收益情况等要素。此外,利润损失指的是净利润,不包括受害人在获取相应利润时本应承担的费用。在“威海水务集团案”中,法院就表明上诉人在正常竞争市场条件下所应支出的重建费用,属于其本应支出的合理费用,不应纳入其损失范围。
2.利息的判断
利息的设置主要基于垄断行为造成的损害发生后随着时间推移所产生的不利影响,体现为货币贬值以及受害人失去拥有支配相关资本的机会,是反垄断损害赔偿制度实现补偿功能的重要组成部分。利息对于赔偿金额的影响主要取决于利率以及利息的起算时间。鉴于反垄断案件处理的持续时间较长,利息的计算应当从损害实际发生之日起至法院作出判决之日。利息的利率与反垄断损害赔偿制度的功能相关,考虑到补偿与纠正正义的基本功能,基础存款利率也许是适当的利率水平。
3.精神损害的判断
反垄断法旨在维护市场竞争秩序,精神利益通常不属于其保护范围。《最高人民法院关于审理利用信息网络侵害人身权益民事纠纷案件适用法律若干问题的规定》第11条规定,网络用户或者网络服务提供者侵害他人人身权益,造成财产损失或者严重精神损害,被侵权人根据《民法典》第1182条和第1183条的规定,请求其承担赔偿责任的,人民法院应予以支持。实际上,平台经营者利用数据、算法、技术、资本优势等从事算法歧视、过度收集个人信息等行为时,可能造成精神损害。因此,原告因垄断行为遭到精神损害且达到“严重”的程度要件时,可以主张基于精神损害的赔偿。
4.商誉损失的判断
经营者违反反垄断法,可能会引发商誉损失,直接损害他人对经营者的信赖程度与对经营者的社会评价后果。目前,仅有《陕西省经营者反垄断合规指引》《四川省经营者反垄断合规指南》两份文件在界定垄断违法风险时表明经营者违反反垄断法相关规定,可能引发商誉损失。由于商誉损失具有强烈的抽象性与不确定性,当受害者主张赔偿因垄断行为而遭受的商誉损失时,其须将商誉损失具化为具体的直接损失与利润损失才能予以赔偿,例如因商誉受损而引发的客户退货、销量下降等情况。
(二)优化反垄断损害赔偿数额的计算方法
我国反垄断立法尚未规定反垄断损害赔偿数额的计算规则,司法实践主要应用反事实分析法与酌定裁量法确定赔偿数额,具有一定合理性。但反事实分析法有待进一步细化,需结合损害类型确定赔偿数额的计算规则。适用酌定裁量法则需明确考量要素,在为法院酌定赔偿数额提供有效指引的同时能够发挥约束与规范的作用。
1.垄断损害的类型
在反垄断案件中,由于垄断行为形态多样,其造成的损害类型不尽相同,计算规则与量化尺度有所差异,可作类型化的区分。“共谋效应”和“排他效应”是反垄断竞争损害的基础类型,近来也有学者主张将“剥削效应”作为独立的竞争损害类型予以考察。与之相关联,受害人遭受的垄断损害主要可以分为两类:垄断差价造成的损害与排他效应造成的损害。
垄断差价损害又可分为“价格效应”(price effect)产生的“过高索价”(overcharges)损害,以及“销量效应”(volume effect)产生的利润损失。以卖方垄断为例,过高索价损害是指加害者实施垄断行为使得商品或服务价格上涨导致由购买者承担的损失,销量效应产生的利润损失是指价格上涨造成相关商品或服务销量降低而导致的利润损失。当受害人是终端消费者时,销量效应产生的利润损失体现为“消费损失效应”(lost consumption effect),即由于价格上涨导致交易不成的事实,反映了消费者本来可以从交易中获得的利益。通常情况下,排他效应造成的损害主要指向实施垄断行为经营者的竞争者。经营者通过实施垄断行为,削弱竞争者的市场地位,将其排挤出市场或者阻碍潜在竞争者进入市场。当排他性效应导致市场竞争减少,购买者可能也会遭受价格上涨导致的垄断差价损害,同时还可能面临选择权受限的问题。
2.量化损害的基本思路:反事实方法
反事实方法是反垄断损害赔偿诉讼中量化损害的通用方法,其核心在于确定没有垄断行为的情况下受害者所处的境况,因此有必要构建一个与实际情况进行比较的场景,即“反事实场景”。赔偿数额通常取市场参与者在反事实场景与事实场景之下财产状况的差额。结合全球反垄断实践,构建反事实状态的方法主要有前后比较法、标杆法、结合不同时期和不同市场的比较、价格预测、虚拟模型等方法,我国2024年《垄断民事纠纷司法解释》第44条也规定了构建反事实状态的方法。
为构建更为精确的反事实场景,无法回避的问题是如何控制与垄断行为无关的要素,尤其当这些潜在因素对于损害后果发挥了实质性作用。一般而言,与垄断行为无关的潜在影响因素可以分为三类:第一,市场环境类因素,例如原料成本、劳动力成本、技术成本、供需变化、行业政策等;第二,原告自身的行为,例如经营策略等;第三,被告的行为,对损害后果发挥作用但并非由反垄断法所调整的行为,例如合法的竞争行为等。目前,有两种方法可适用以控制潜在因素对损害结果的影响:第一,当影响因素及影响程度相对容易确定和说明的情况下,可以进行简单的数据调整。例如在William Goldman Theatres, Inc. v. Loew's, Inc案中,原告因为被告的垄断行为而丧失了电影首映权,法院基于其他首映影院的平均总收入计算损失数额,并根据首映电影院信息、原告的地理位置、原告的设备情况等因素直接调整所计算出的赔偿数额。第二,回归分析法。回归分析能够评估各影响因素之间的关系,以及对于损害后果的作用程度等。在Greenhaw v. Lubbock County Beverage Association案中,专家将涉案商品的实际价格与在竞争市场中涉案商品的价格进行比较,并构建了反映两个市场之间成本差异的比率,据此计算出涉案产品的反事实价格。
3.反垄断损害赔偿额的计算方法
(1)以垄断损害类型为基础计算赔偿数额
1)垄断差价损害的计算规则
如前所述, 垄断差价造成的损害包含“过高索价”损害与“销量效应”损害。直接/间接购买者的损害(非终端消费者)=过高索价损害-转嫁的过高索价损害+销量效应造成的利润损失,直接/间接购买者的损害(终端消费者)=过高索价损害+消费损失效应造成的损害。结合反事实分析方法,过高索价损害=(每一单位商品或服务的事实价格-每一单位商品或服务的反事实价格)×购买数量。销量效应造成的利润损失=(反事实销量-事实销量)×每一单位产品或服务的反事实利润。就转嫁的过高索价损害而言,尽管2024年《垄断民事纠纷司法解释》删除了相关规定,但“损失填平”的一般民事责任的原则没有改变,我国既承认间接购买者的民事诉权,也认可被告行使转嫁抗辩权。欧盟《转嫁抗辩指南》提出了两种证明方法:其一,从购买者(买方)的角度,考察其所承担的与垄断行为相关的价格涨幅;其二,从加害人(卖方)的角度,考察其设定的价格涨幅或转嫁率(passingon rate)。
消费损失效应造成的损害则与消费者的主观意愿紧密相关,同时还取决于购买替代产品的情况。鉴于计算的挑战性,目前各国仅从理论层面提及此类损失,实践中尚未出现消费者就消费损失效应进行成功索赔的案例。因此,更为现实的路径可能是确保对于过高索价损害的完全赔偿。
2)排他效应产生的损害计算规则
与垄断差价损害相比,评估排他效应造成的损害更为复杂和困难。对于现有竞争者而言,损害的衡量标准通常是其在竞争状态下“持续经营的价值”。对于潜在竞争者而言,损害的衡量标准是没有被排斥时的财产状况。利润损失=反事实利润-事实利润=(反事实收益-反事实成本)-(事实收益-事实成本)。若引入收益率的概念,利润损失=(反事实收益×反事实收益率)-(事实收益×事实收益率)。与评估现有竞争对手的利润损失不同的是,如果潜在竞争者旨在进入此前并不活跃抑或是尚未涉足过的领域,无论适用何种反事实方法均缺乏在相关市场上的可观察数据。在利润损失难以计算的情况下,可以考虑赔偿被排斥的潜在竞争者无法进入市场而遭受的沉没成本,以及由于垄断行为而无法履行合同义务的市场价值。上述方法同样类推适用于买方垄断的情形,即对直接供应商和间接供应商造成的损害。
(2)酌定赔偿数额
所谓酌定赔偿数额,是指在原告所受损害事实确有证据支持的基础上,法院根据案情运用自由裁量权酌定公平合理的赔偿数额。我国《民法典》侵权责任编并未就非人身权益侵权作出酌定赔偿的规定。但由于《民法典》第1184条所发挥的功能在于损害的量化,且立法并未限制《民法典》第1184条中的“其他合理方式”具体所指,因此损害额酌额制度可以在量化损害的过程中发挥兜底功能。实际上,2024年《垄断民事纠纷司法解释》第44条第3项规定了酌定裁量方法以确定赔偿数额,无疑是规范体系对于司法实践的回应。
首先,需明确酌定裁量反垄断损害赔偿数额的适用条件。第一,存在因垄断行为遭受损害的事实;第二,根据涉案情况,对于赔偿数额存在不能证明或难以证明的情况。
其次,需明确酌定赔偿数额予以考量的要素(见表2)。酌定赔偿的考量要素可以分为“基础裁量要素”与“辅助裁量要素”,前者是司法机关在确定损害赔偿数额时需考量的首要要素,一般能够客观反映垄断行为给原告造成的损害;后者是指在基础裁量要素之外,用以辅助判断垄断行为造成损害的程度以及综合确定损害赔偿额度的要素。结合我国反垄断司法实践,并同步考察其他部门法司法实践中关于酌定赔偿数额的考量要素,“与垄断行为有关的要素”和“与垄断后果有关的要素”可以作为酌定赔偿额的基础裁量要素。第一,与垄断行为有关的酌定要素方面。可以考察垄断行为的性质、垄断行为的持续时间与垄断行为的程度。通常情况下,上述要素与受害人遭受的损害程度成正相关关系。以垄断行为的性质为例,固定价格、限制产量、划分市场和串通投标等横向垄断协议行为被视为核心卡特尔,其危害程度甚于纵向垄断协议和滥用市场支配地位行为,可苛责性更强,例如欧盟在《损害赔偿指令》中建立了关于卡特尔会造成损害的可反驳推定。据此,根据垄断行为类型判断严重性程度,包括“非常严重”“严重”“其他裁量情节”。垄断行为的持续时间通常指垄断行为从实施到结束所持续的时间,客观反映了垄断行为在时间维度的严重程度。垄断行为的程度,意在评估垄断行为造成实际或潜在损害的程度和可能性。第二,与垄断后果有关的酌定要素方面,主要体现为被告的违法所得情况。实际上,损害赔偿以受害人遭受的“损失”为中心,原则上与加害人通过垄断行为获取的利益无关。但二者并非没有关联,在一定程度上可以是被告违法所得的另一种表现形式,在难以量化损失的情况下可作为酌定赔偿的考量要素。例如德国《反限制竞争法》规定,在评估损害时可以根据《民事诉讼法》的相关规定,考察加害人从垄断行为中获取的利润。除上述基础裁量要素外,被告的经营规模、主观过错程度与行政责任、刑事责任的承担等情况可以作为辅助裁量要素,用以判定垄断行为造成损害的程度及后果。
最后,法院在酌定赔偿数额时,需综合考量上述要素,强化对各考量因素的说理,释明各要素与最终酌定赔偿额之间的量化关系,将抽象的酌定要素转化为可适用的裁量情节,以推动法院裁量权的规范化。
表2 法院酌定赔偿数额的要素体系

结语
私人执行是我国反垄断法实施的重要机制之一,在预防和制止垄断行为、解决垄断纠纷问题方面发挥了重要作用。在加强反垄断法实施的大背景下,如何为反垄断损害赔偿责任认定提供有效的规范技术,为当事人提供有效的司法救济机制愈发重要。2024年新出台的《垄断民事纠纷司法解释》第44条分3款从3个层次对垄断行为的损害赔偿作了规定,第一款明确了原告可主张的损失范围,第二款提供了确定损害赔偿数额的参考方法,第三款规定了酌定损害赔偿数额的方法。该条规定为反垄断损害赔偿的范围确定和赔偿数额的计算方法作出了指引,但总体来看,我国现行反垄断立法尚未就反垄断赔偿责任的判定确立起体系化的机制。与之相比较,侵权法领域损害赔偿责任认定规则较为健全。借鉴侵权法领域的损害赔偿分析路径完善反垄断损害赔偿责任的成立机制以实现反垄断法的价值目标,同时适用适当的法技术工具使其更为契合反垄断法的政策取向,同步考察借鉴其他部门法司法实践经验或许是解决这一问题的现实途径。
因篇幅限制,已省略注释及参考文献。原文详见《河北法学》2025年第1期。